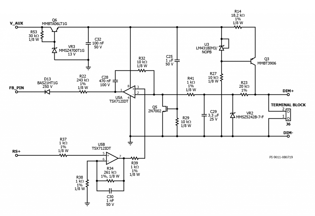
RDK-801 - 100 W Flyback 3-Way Dimmable LED Ballast Using LYTSwitch-6 and HiperPFS-4
100 W 2-Stage Boost and Isolated Flyback 3-Way Dimmable LED Ballast using HiperPFS-4 (PFS7626C) and LYTSwitch-6 (LYT6079C, incorporates PowiGaN_ technology)
應用
產品規格
設計類型
Reference Design Reports (RDR)
拓撲結構
Flyback
RoHS?
Yes
Vout 1
48.00 V
Vin (min)
100
Vin (max)
277
P (NoLoad)
200.00 mW
恆壓/恆流
CV/CC
Efficiency
90.00%
EU ErP Compliant?
Yes
隔離式?
Yes
Number of outputs
1
輸出功率
100.00 W
OVP?
Yes
Associated Parts
PFS7626C, LYT6079C
Gerber File
rdr-801_schematic.zip
