超低待機/無負載功率解決方案

選用 Power Integrations 產品,可輕鬆符合能源之星、耗能產品節能化設計指令 (EuP) 以及其他新制定之節能標準的要求。
專門設計待機與無負載電源供應器的人員可使用 PI 產品協助其符合 EC 節能化設計 Lot 6 (待機和關機模式) 和 7 (外部電源供應器) 的標準要求。更多資訊,請瀏覽:
- Lot 6 待機和關機模式 EC 1275/2008Amendment to Lot 6 - EU 801/2013 (Networked Standby)
- Lot 7 外部電源供應器 EC 278/2009
Power Integrations IC 產品具備節能功能,能實現極低待機/無負載功率
下圖顯示不同 PI 產品系列在增加負載時,輸入功率與輸出功率的關係。(如需更多詳細資訊,請按一下圖片。)
以下顯示應用 CAPZero、SENZero 和 LinkZero-AX 達成低於 10 mW 的超低、無負載功率。

無負載功耗
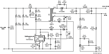
1.5 W 無負載功率為零的返馳式電源供應器
PD 模式無負載輸入功率與線間輸入電壓的關係, 25 ºC,50 Hz.進行測量之前 230 VAC 下 30 分鐘駐留時間 (Dwell Time)。
|
電路圖:使用 LinkZero™-AX 的 1.5 W 非隔離式返馳式電源供應器
|
|
|
|
15 W PC Standby
精良的變壓器設計將此 15 W 解決方案的無負載功耗從 29 mW 降至不足 20 mW
|
使用 TinySwitch-III 之 15 W 電源供應器; 230 Vrms 無負載條件下輸入功率小於 20 mW
|
|
|
|



