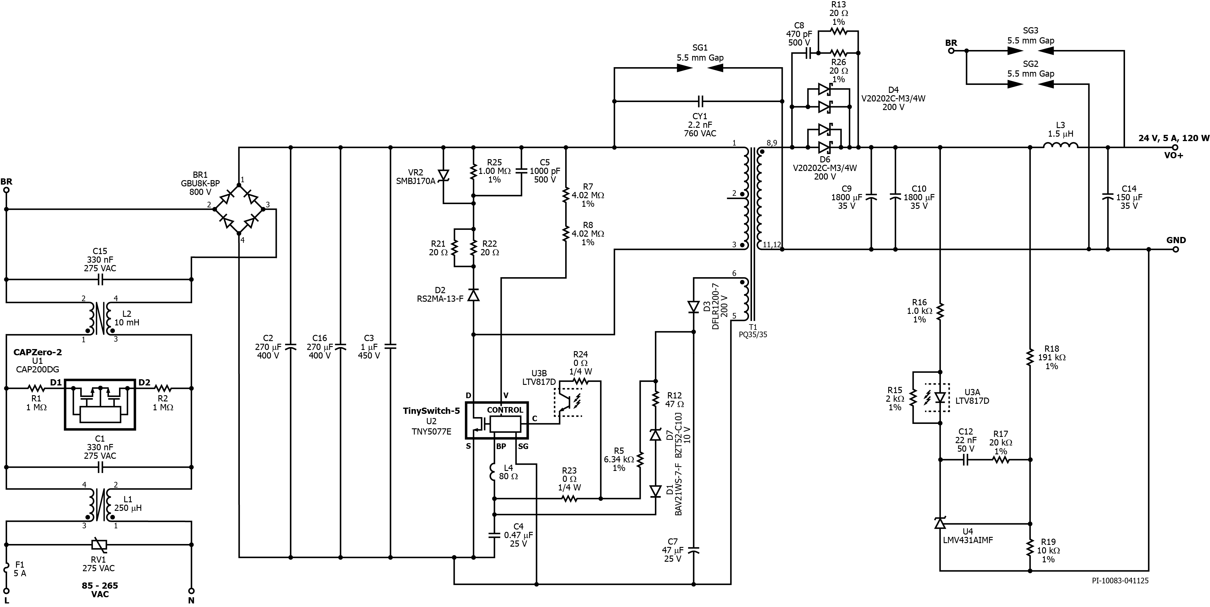
DER-1027 - TinySwitch-5を使用した産業用途向け120 W絶縁型フライバック電源
TinySwitch-5(TNY5077E)を使用した産業用途向け120 W絶縁型フライバック電源
- 出力:24 V、5 A
- 入力:85 - 265 VAC
- <150 kHzのスイッチング周波数で小型トランスに対応
- >90%のフル負荷効率(115 VAC)
- >91%のフル負荷効率(230 VAC)
- >90%の平均効率(115 VACおよび230 VAC)
- <80 mWの無負荷入力電力(230 VAC)
