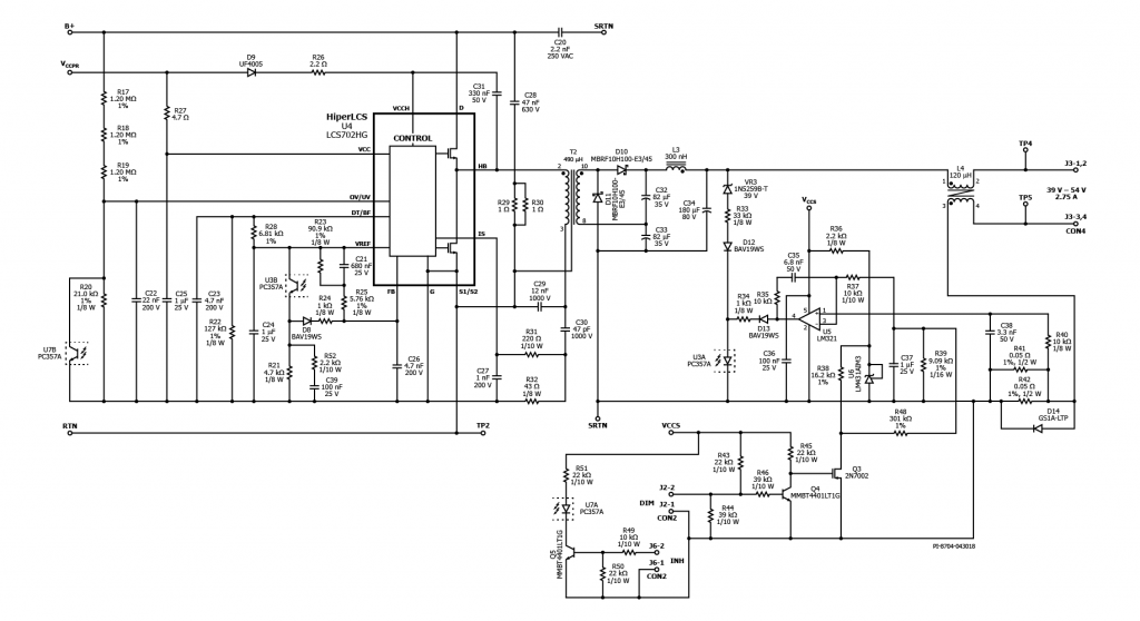
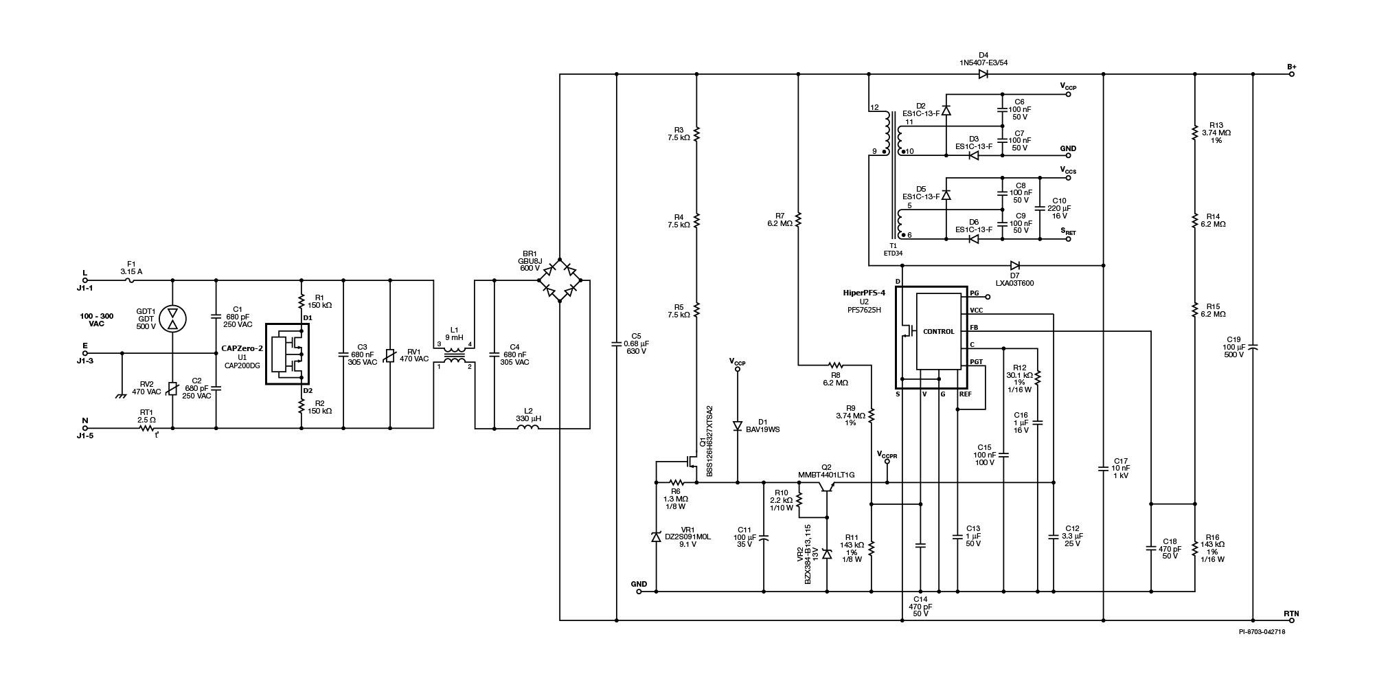
RDK-648 - 150 W LLC Power Supply with PFC and PWM Dimming Using HiperPFS-4, HiperLCS, CAPZero-2 and Qspeed X-Series
150 W Power Factor Corrected LLC Power Supply with PWM Dimming Using HiperPFS-4 (PFS7625H), HiperLCS (LCS702HG), CAPZero-2 (CAP200DG) and Qspeed X-Series Diode (LXA03T600)
Applications
Specifications
Design Type
Reference Design Reports (RDR)
Topology
Boost PFC + LLC
RoHS?
Yes
Vout 1
46.00 V
Vin (min)
100
Vin (max)
300
CV/CC
CV/CC
Efficiency
89.50%
Isolated?
Yes
Number of outputs
1
Output Power
150.00 W
OVP?
Yes
PFC?
Yes
Associated Parts
PFS7625H, LCS702HG, CAP200DG, LXA03T600
Gerber File
rdr-648_gerber.zip
(463.33 KB)
