解决方案搜寻 技术支持

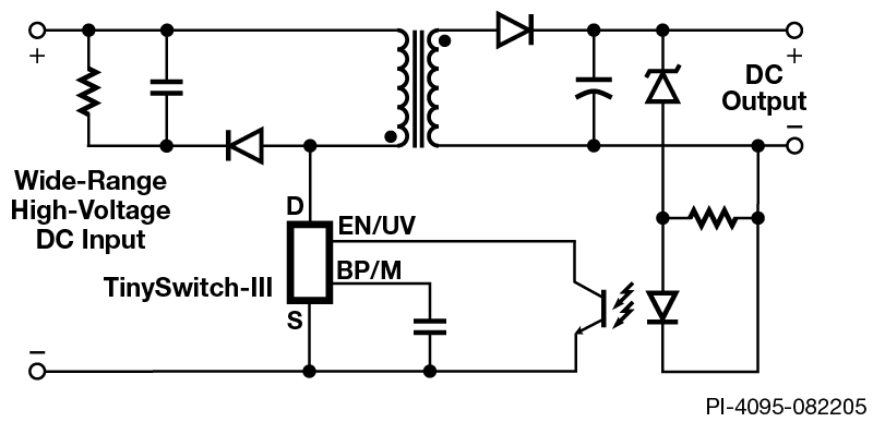
TinySwitch-III

灵活性更高、功率范围更大的高效率离线式开关IC

此产品持续销售中,并已推出新版本。
Suggested Alternative: TinySwitch-5
应用

产品详情

说明:

  • 简单的开/关控制,无需环路补偿
  • 通过BP/M引脚电容值可选择不同的电流限流
  • 更高的电流限流可得到更高的峰值功率,或在敞开式应用中得到更高的连续输出功率
  • 严格的I2f参数容差范围降低了系统成本,使最大过载功率达到最小,从而降低了变压器、初级箝位及次级元件的成本
  • 导通时间延长-扩展低线电压稳压范围/维持时间,从而降低输入大容量电容
  • 频率抖动降低EMI滤波成本

应用:

  • 手机/无绳电话、PDA、数码相机、MP3/便携式音频设备、剃须刀等使用的充电器/适配器
  • PC待机电源及其他辅助电源
  • DVD/PVR及其他低功率机顶盒解码器
  • 电器、工业系统、电表等使用的电源

相关资源