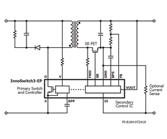
InnoSwitch3-EP
集成了高压初级侧开关、同步整流、FluxLink反馈的离线反激式恒压/恒流准谐振开关电源IC
应用
|
产品
|
产品
|
数据手册
|
輸出功率 (最大) - 开架式, 230V
|
輸出功率 (最大) - 开架式, 通用
|
击穿电压
|
PowiGaN?
|
输入电压 (最小)
|
输入电压 (最大)
|
输入电压 (最小, DC)
|
输入电压 (最大, DC)
|
开关频率 (最小)
|
平均开关频率 (230 VAC)
|
开关频率 (最大)
|
产品类型
|
IC封装
|
拓扑结构
|
输出配置
|
内部开关
|
控制方式
|
控制功能
|
操作模式
|
可控制功能
|
保护功能
|
次级回应
|
过热反应
|
自动重启和过压反应
|
自动重启阈值
|
输出电压 (最小)
|
输出电压 (最大)
|
运作温度 (最大)
|
运作温度 (最小)
|
MSL等级
|
可订购RDK
|
电缆压降补偿
|
|---|---|---|---|---|---|---|---|---|---|---|---|---|---|---|---|---|---|---|---|---|---|---|---|---|---|---|---|---|---|---|---|---|---|---|
|
Data Sheet
View Data Sheet
|
Output Power (Max) - Open Frame, 230V
85.0 W
|
Output Power (Max) - Open Frame, Univ
75.0 W
|
Breakdown Voltage
1250 V
|
PowiGaN?
Yes
|
Voltage - Input (Min)
85 V
|
Voltage - Input (Max)
580 V
|
|
|
Switching Frequency (min)
25 kHz
|
|
Switching Frequency (max)
110 kHz
|
Product Type
IC
|
IC Package
InSOP-24D
|
Topology
反激式
|
Output Profile
CV/CC
|
Internal Switch
Yes
|
Control Scheme
Fluxlink
|
Control Features
同步整流, 频率抖动, 软启动, 自动重启/锁存故障反应
|
Operating Mode
准谐振
|
Programmable Features
电流限制, 开关频率
|
Protection Features
输入过压, 输入欠压, 开路同步整流FET检测, 输出过载, 输出过压, 输出短路, 过温
|
Secondary Response
自动重启, 锁定关断
|
Over-Temperature Response
滞回
|
Auto-Restart & Overvoltage Response
自动重启, 锁定关断
|
|
Voltage - Output (Min)
3 V
|
Voltage - Output (Max)
24 V
|
Temperature - Operating (Max)
150 °C
|
Temperature - Operating (Min)
-40 °C
|
MSL Rating
3
|
RDK Available
|
Cable Drop Compensation
0
|
||
|
Data Sheet
View Data Sheet
|
Output Power (Max) - Open Frame, 230V
45.0 W
|
Output Power (Max) - Open Frame, Univ
50.0 W
|
Breakdown Voltage
1700 V
|
|
|
|
Voltage Input (Min, DC)
200V
|
Voltage Input (Max, DC)
1000V
|
Switching Frequency (min)
25 kHz
|
Switching Frequency (Avg. 230 VAC)
45 kHz
|
Switching Frequency (max)
95 kHz
|
Product Type
IC
|
IC Package
InSOP-24D
|
Topology
反激式
|
Output Profile
CV/CC
|
Internal Switch
Yes
|
Control Scheme
Fluxlink
|
Control Features
同步整流, 频率抖动, 自动重启/锁存故障反应
|
Operating Mode
准谐振
|
|
Protection Features
过温, 开路同步整流FET检测, 输入过压, 输入欠压, 输出过压
|
Secondary Response
自动重启
|
Over-Temperature Response
滞回
|
Auto-Restart & Overvoltage Response
自动重启
|
Auto-Restart Threshold
OL
|
Voltage - Output (Min)
5 V
|
Voltage - Output (Max)
24 V
|
Temperature - Operating (Max)
150 °C
|
Temperature - Operating (Min)
-40 °C
|
MSL Rating
3
|
RDK Available
|
|
||
|
Data Sheet
View Data Sheet
|
Output Power (Max) - Open Frame, 230V
65.0 W
|
Output Power (Max) - Open Frame, Univ
70.0 W
|
Breakdown Voltage
1700 V
|
|
|
|
Voltage Input (Min, DC)
200V
|
Voltage Input (Max, DC)
1000V
|
Switching Frequency (min)
25 kHz
|
Switching Frequency (Avg. 230 VAC)
45 kHz
|
Switching Frequency (max)
95 kHz
|
Product Type
IC
|
IC Package
InSOP-24D
|
Topology
反激式
|
Output Profile
CV/CC
|
Internal Switch
Yes
|
Control Scheme
Fluxlink
|
Control Features
同步整流, 频率抖动, 自动重启/锁存故障反应
|
Operating Mode
准谐振
|
|
Protection Features
过温, 开路同步整流FET检测, 输入过压, 输入欠压, 输出过压
|
Secondary Response
自动重启
|
Over-Temperature Response
滞回
|
Auto-Restart & Overvoltage Response
自动重启
|
Auto-Restart Threshold
OL
|
Voltage - Output (Min)
5 V
|
Voltage - Output (Max)
24 V
|
Temperature - Operating (Max)
150 °C
|
Temperature - Operating (Min)
-40 °C
|
MSL Rating
3
|
RDK Available
|
|
||
|
Data Sheet
View Data Sheet
|
Output Power (Max) - Open Frame, 230V
100.0 W
|
Output Power (Max) - Open Frame, Univ
85.0 W
|
Breakdown Voltage
750 V
|
PowiGaN?
Yes
|
Voltage - Input (Min)
85 V
|
Voltage - Input (Max)
265 V
|
|
|
Switching Frequency (min)
25 kHz
|
Switching Frequency (Avg. 230 VAC)
60 kHz
|
Switching Frequency (max)
95 kHz
|
Product Type
IC
|
IC Package
InSOP-24D
|
Topology
反激式
|
Output Profile
CV/CC
|
Internal Switch
Yes
|
Control Scheme
Fluxlink
|
Control Features
同步整流, 频率抖动, 自动重启/锁存故障反应
|
Operating Mode
准谐振
|
|
Protection Features
过温, 开路同步整流FET检测, 输入欠压, 输出过压
|
Secondary Response
自动重启
|
Over-Temperature Response
滞回
|
Auto-Restart & Overvoltage Response
自动重启
|
Auto-Restart Threshold
90%
|
Voltage - Output (Min)
5 V
|
Voltage - Output (Max)
24 V
|
Temperature - Operating (Max)
150 °C
|
Temperature - Operating (Min)
-40 °C
|
MSL Rating
3
|
RDK Available
|
|
||
|
Data Sheet
View Data Sheet
|
Output Power (Max) - Open Frame, 230V
100.0 W
|
Output Power (Max) - Open Frame, Univ
85.0 W
|
Breakdown Voltage
750 V
|
PowiGaN?
Yes
|
Voltage - Input (Min)
85 V
|
Voltage - Input (Max)
265 V
|
|
|
Switching Frequency (min)
25 kHz
|
Switching Frequency (Avg. 230 VAC)
60 kHz
|
Switching Frequency (max)
95 kHz
|
Product Type
IC
|
IC Package
InSOP-24D
|
Topology
反激式
|
Output Profile
CV/CC
|
Internal Switch
Yes
|
Control Scheme
Fluxlink
|
Control Features
同步整流, 频率抖动, 自动重启/锁存故障反应
|
Operating Mode
准谐振
|
|
Protection Features
过温, 开路同步整流FET检测, 输入过压, 输入欠压, 输出过压
|
Secondary Response
自动重启
|
Over-Temperature Response
滞回
|
Auto-Restart & Overvoltage Response
自动重启
|
Auto-Restart Threshold
OL
|
Voltage - Output (Min)
5 V
|
Voltage - Output (Max)
24 V
|
Temperature - Operating (Max)
150 °C
|
Temperature - Operating (Min)
-40 °C
|
MSL Rating
3
|
RDK Available
|
|
||
|
Data Sheet
View Data Sheet
|
Output Power (Max) - Open Frame, 230V
12.0 W
|
Output Power (Max) - Open Frame, Univ
10.0 W
|
Breakdown Voltage
725 V
|
|
Voltage - Input (Min)
85 V
|
Voltage - Input (Max)
265 V
|
|
|
Switching Frequency (min)
25 kHz
|
Switching Frequency (Avg. 230 VAC)
90 kHz
|
Switching Frequency (max)
95 kHz
|
Product Type
IC
|
IC Package
InSOP-24D
|
Topology
反激式
|
Output Profile
CV/CC
|
Internal Switch
Yes
|
Control Scheme
Fluxlink
|
Control Features
同步整流, 频率抖动, 自动重启/锁存故障反应
|
Operating Mode
准谐振
|
|
Protection Features
过温, 开路同步整流FET检测, 输入过压, 输入欠压, 输出过压, 输出短路
|
Secondary Response
自动重启
|
Over-Temperature Response
滞回
|
Auto-Restart & Overvoltage Response
自动重启
|
Auto-Restart Threshold
90%
|
Voltage - Output (Min)
5 V
|
Voltage - Output (Max)
24 V
|
Temperature - Operating (Max)
150 °C
|
Temperature - Operating (Min)
-40 °C
|
MSL Rating
3
|
RDK Available
|
|
||
|
Data Sheet
View Data Sheet
|
Output Power (Max) - Open Frame, 230V
12.0 W
|
Output Power (Max) - Open Frame, Univ
10.0 W
|
Breakdown Voltage
725 V
|
|
Voltage - Input (Min)
85 V
|
Voltage - Input (Max)
265 V
|
|
|
Switching Frequency (min)
25 kHz
|
Switching Frequency (Avg. 230 VAC)
90 kHz
|
Switching Frequency (max)
95 kHz
|
Product Type
IC
|
IC Package
InSOP-24D
|
Topology
反激式
|
Output Profile
CV/CC
|
Internal Switch
Yes
|
Control Scheme
Fluxlink
|
Control Features
同步整流, 频率抖动, 自动重启/锁存故障反应
|
Operating Mode
准谐振
|
|
Protection Features
过温, 开路同步整流FET检测, 输入过压, 输入欠压, 输出过压, 输出短路
|
Secondary Response
自动重启
|
Over-Temperature Response
滞回
|
Auto-Restart & Overvoltage Response
自动重启
|
Auto-Restart Threshold
OL
|
Voltage - Output (Min)
5 V
|
Voltage - Output (Max)
24 V
|
Temperature - Operating (Max)
150 °C
|
Temperature - Operating (Min)
-40 °C
|
MSL Rating
3
|
RDK Available
|
|
||
|
Data Sheet
View Data Sheet
|
Output Power (Max) - Open Frame, 230V
12.0 W
|
Output Power (Max) - Open Frame, Univ
10.0 W
|
Breakdown Voltage
725 V
|
|
Voltage - Input (Min)
85 V
|
Voltage - Input (Max)
265 V
|
|
|
Switching Frequency (min)
25 kHz
|
Switching Frequency (Avg. 230 VAC)
90 kHz
|
Switching Frequency (max)
95 kHz
|
Product Type
IC
|
IC Package
InSOP-24D
|
Topology
反激式
|
Output Profile
CV/CC
|
Internal Switch
Yes
|
Control Scheme
Fluxlink
|
Control Features
同步整流, 频率抖动, 自动重启/锁存故障反应
|
Operating Mode
准谐振
|
|
Protection Features
过温, 开路同步整流FET检测, 输入过压, 输入欠压, 输出过压
|
Secondary Response
自动重启
|
Over-Temperature Response
滞回
|
Auto-Restart & Overvoltage Response
自动重启
|
Auto-Restart Threshold
OL
|
Voltage - Output (Min)
5 V
|
Voltage - Output (Max)
24 V
|
Temperature - Operating (Max)
150 °C
|
Temperature - Operating (Min)
-40 °C
|
MSL Rating
3
|
RDK Available
|
|
||
|
Data Sheet
View Data Sheet
|
Output Power (Max) - Open Frame, 230V
15.0 W
|
Output Power (Max) - Open Frame, Univ
12.0 W
|
Breakdown Voltage
725 V
|
|
Voltage - Input (Min)
85 V
|
Voltage - Input (Max)
265 V
|
|
|
Switching Frequency (min)
25 kHz
|
Switching Frequency (Avg. 230 VAC)
90 kHz
|
Switching Frequency (max)
95 kHz
|
Product Type
IC
|
IC Package
InSOP-24D
|
Topology
反激式
|
Output Profile
CV/CC
|
Internal Switch
Yes
|
Control Scheme
Fluxlink
|
Control Features
同步整流, 频率抖动, 自动重启/锁存故障反应
|
Operating Mode
准谐振
|
|
Protection Features
过温, 开路同步整流FET检测, 输入过压, 输入欠压, 输出过压, 输出短路
|
Secondary Response
自动重启
|
Over-Temperature Response
滞回
|
Auto-Restart & Overvoltage Response
自动重启
|
Auto-Restart Threshold
90%
|
Voltage - Output (Min)
5 V
|
Voltage - Output (Max)
24 V
|
Temperature - Operating (Max)
150 °C
|
Temperature - Operating (Min)
-40 °C
|
MSL Rating
3
|
RDK Available
|
|
||
|
Data Sheet
View Data Sheet
|
Output Power (Max) - Open Frame, 230V
15.0 W
|
Output Power (Max) - Open Frame, Univ
12.0 W
|
Breakdown Voltage
725 V
|
|
Voltage - Input (Min)
85 V
|
Voltage - Input (Max)
265 V
|
|
|
Switching Frequency (min)
25 kHz
|
Switching Frequency (Avg. 230 VAC)
90 kHz
|
Switching Frequency (max)
95 kHz
|
Product Type
IC
|
IC Package
InSOP-24D
|
Topology
反激式
|
Output Profile
CV/CC
|
Internal Switch
Yes
|
Control Scheme
Fluxlink
|
Control Features
同步整流, 频率抖动, 自动重启/锁存故障反应
|
Operating Mode
准谐振
|
|
Protection Features
过温, 开路同步整流FET检测, 输入过压, 输入欠压, 输出过压, 输出短路
|
Secondary Response
自动重启
|
Over-Temperature Response
滞回
|
Auto-Restart & Overvoltage Response
自动重启
|
Auto-Restart Threshold
OL
|
Voltage - Output (Min)
5 V
|
Voltage - Output (Max)
24 V
|
Temperature - Operating (Max)
150 °C
|
Temperature - Operating (Min)
-40 °C
|
MSL Rating
3
|
RDK Available
|
|
||
|
Data Sheet
View Data Sheet
|
Output Power (Max) - Open Frame, 230V
15.0 W
|
Output Power (Max) - Open Frame, Univ
12.0 W
|
Breakdown Voltage
725 V
|
|
Voltage - Input (Min)
85 V
|
Voltage - Input (Max)
265 V
|
|
|
Switching Frequency (min)
25 kHz
|
Switching Frequency (Avg. 230 VAC)
90 kHz
|
Switching Frequency (max)
95 kHz
|
Product Type
IC
|
IC Package
InSOP-24D
|
Topology
反激式
|
Output Profile
CV/CC
|
Internal Switch
Yes
|
Control Scheme
Fluxlink
|
Control Features
同步整流, 频率抖动, 自动重启/锁存故障反应
|
Operating Mode
准谐振
|
|
Protection Features
过温, 开路同步整流FET检测, 输入过压, 输入欠压, 输出过压
|
Secondary Response
自动重启
|
Over-Temperature Response
滞回
|
Auto-Restart & Overvoltage Response
自动重启
|
Auto-Restart Threshold
OL
|
Voltage - Output (Min)
5 V
|
Voltage - Output (Max)
24 V
|
Temperature - Operating (Max)
150 °C
|
Temperature - Operating (Min)
-40 °C
|
MSL Rating
3
|
RDK Available
|
|
||
|
Data Sheet
View Data Sheet
|
Output Power (Max) - Open Frame, 230V
25.0 W
|
Output Power (Max) - Open Frame, Univ
20.0 W
|
Breakdown Voltage
725 V
|
|
Voltage - Input (Min)
85 V
|
Voltage - Input (Max)
265 V
|
|
|
Switching Frequency (min)
25 kHz
|
Switching Frequency (Avg. 230 VAC)
80 kHz
|
Switching Frequency (max)
95 kHz
|
Product Type
IC
|
IC Package
InSOP-24D
|
Topology
反激式
|
Output Profile
CV/CC
|
Internal Switch
Yes
|
Control Scheme
Fluxlink
|
Control Features
同步整流, 频率抖动, 自动重启/锁存故障反应
|
Operating Mode
准谐振
|
|
Protection Features
过温, 开路同步整流FET检测, 输入过压, 输入欠压, 输出过压, 输出短路
|
Secondary Response
自动重启
|
Over-Temperature Response
滞回
|
Auto-Restart & Overvoltage Response
自动重启
|
Auto-Restart Threshold
90%
|
Voltage - Output (Min)
5 V
|
Voltage - Output (Max)
24 V
|
Temperature - Operating (Max)
150 °C
|
Temperature - Operating (Min)
-40 °C
|
MSL Rating
3
|
RDK Available
|
|
||
|
Data Sheet
View Data Sheet
|
Output Power (Max) - Open Frame, 230V
25.0 W
|
Output Power (Max) - Open Frame, Univ
20.0 W
|
Breakdown Voltage
725 V
|
|
Voltage - Input (Min)
85 V
|
Voltage - Input (Max)
265 V
|
|
|
Switching Frequency (min)
25 kHz
|
Switching Frequency (Avg. 230 VAC)
80 kHz
|
Switching Frequency (max)
95 kHz
|
Product Type
IC
|
IC Package
InSOP-24D
|
Topology
反激式
|
Output Profile
CV/CC
|
Internal Switch
Yes
|
Control Scheme
Fluxlink
|
Control Features
同步整流, 频率抖动, 自动重启/锁存故障反应
|
Operating Mode
准谐振
|
|
Protection Features
过温, 开路同步整流FET检测, 输入过压, 输入欠压, 输出过压, 输出短路
|
Secondary Response
自动重启
|
Over-Temperature Response
滞回
|
Auto-Restart & Overvoltage Response
自动重启
|
Auto-Restart Threshold
OL
|
Voltage - Output (Min)
5 V
|
Voltage - Output (Max)
24 V
|
Temperature - Operating (Max)
150 °C
|
Temperature - Operating (Min)
-40 °C
|
MSL Rating
3
|
RDK Available
|
|
||
|
Data Sheet
View Data Sheet
|
Output Power (Max) - Open Frame, 230V
25.0 W
|
Output Power (Max) - Open Frame, Univ
20.0 W
|
Breakdown Voltage
725 V
|
|
Voltage - Input (Min)
85 V
|
Voltage - Input (Max)
265 V
|
|
|
Switching Frequency (min)
25 kHz
|
Switching Frequency (Avg. 230 VAC)
80 kHz
|
Switching Frequency (max)
95 kHz
|
Product Type
IC
|
IC Package
InSOP-24D
|
Topology
反激式
|
Output Profile
CV/CC
|
Internal Switch
Yes
|
Control Scheme
Fluxlink
|
Control Features
同步整流, 频率抖动, 自动重启/锁存故障反应
|
Operating Mode
准谐振
|
|
Protection Features
过温, 开路同步整流FET检测, 输入过压, 输入欠压, 输出过压
|
Secondary Response
自动重启
|
Over-Temperature Response
滞回
|
Auto-Restart & Overvoltage Response
自动重启
|
Auto-Restart Threshold
OL
|
Voltage - Output (Min)
5 V
|
Voltage - Output (Max)
24 V
|
Temperature - Operating (Max)
150 °C
|
Temperature - Operating (Min)
-40 °C
|
MSL Rating
3
|
RDK Available
|
|
||
|
Data Sheet
View Data Sheet
|
Output Power (Max) - Open Frame, 230V
30.0 W
|
Output Power (Max) - Open Frame, Univ
25.0 W
|
Breakdown Voltage
725 V
|
|
Voltage - Input (Min)
85 V
|
Voltage - Input (Max)
265 V
|
|
|
Switching Frequency (min)
25 kHz
|
Switching Frequency (Avg. 230 VAC)
80 kHz
|
Switching Frequency (max)
95 kHz
|
Product Type
IC
|
IC Package
InSOP-24D
|
Topology
反激式
|
Output Profile
CV/CC
|
Internal Switch
Yes
|
Control Scheme
Fluxlink
|
Control Features
同步整流, 频率抖动, 自动重启/锁存故障反应
|
Operating Mode
准谐振
|
|
Protection Features
过温, 开路同步整流FET检测, 输入过压, 输入欠压, 输出过压, 输出短路
|
Secondary Response
自动重启
|
Over-Temperature Response
滞回
|
Auto-Restart & Overvoltage Response
自动重启
|
Auto-Restart Threshold
90%
|
Voltage - Output (Min)
5 V
|
Voltage - Output (Max)
24 V
|
Temperature - Operating (Max)
150 °C
|
Temperature - Operating (Min)
-40 °C
|
MSL Rating
3
|
RDK Available
|
|
||
|
Data Sheet
View Data Sheet
|
Output Power (Max) - Open Frame, 230V
30.0 W
|
Output Power (Max) - Open Frame, Univ
25.0 W
|
Breakdown Voltage
725 V
|
|
Voltage - Input (Min)
85 V
|
Voltage - Input (Max)
265 V
|
|
|
Switching Frequency (min)
25 kHz
|
Switching Frequency (Avg. 230 VAC)
80 kHz
|
Switching Frequency (max)
95 kHz
|
Product Type
IC
|
IC Package
InSOP-24D
|
Topology
反激式
|
Output Profile
CV/CC
|
Internal Switch
Yes
|
Control Scheme
Fluxlink
|
Control Features
同步整流, 频率抖动, 自动重启/锁存故障反应
|
Operating Mode
准谐振
|
|
Protection Features
过温, 开路同步整流FET检测, 输入过压, 输入欠压, 输出过压, 输出短路
|
Secondary Response
自动重启
|
Over-Temperature Response
滞回
|
Auto-Restart & Overvoltage Response
自动重启
|
Auto-Restart Threshold
OL
|
Voltage - Output (Min)
5 V
|
Voltage - Output (Max)
24 V
|
Temperature - Operating (Max)
150 °C
|
Temperature - Operating (Min)
-40 °C
|
MSL Rating
3
|
RDK Available
|
|
||
|
Data Sheet
View Data Sheet
|
Output Power (Max) - Open Frame, 230V
30.0 W
|
Output Power (Max) - Open Frame, Univ
25.0 W
|
Breakdown Voltage
725 V
|
|
Voltage - Input (Min)
85 V
|
Voltage - Input (Max)
265 V
|
|
|
Switching Frequency (min)
25 kHz
|
Switching Frequency (Avg. 230 VAC)
80 kHz
|
Switching Frequency (max)
95 kHz
|
Product Type
IC
|
IC Package
InSOP-24D
|
Topology
反激式
|
Output Profile
CV/CC
|
Internal Switch
Yes
|
Control Scheme
Fluxlink
|
Control Features
同步整流, 频率抖动, 自动重启/锁存故障反应
|
Operating Mode
准谐振
|
|
Protection Features
过温, 开路同步整流FET检测, 输入欠压, 输出过压
|
Secondary Response
自动重启
|
Over-Temperature Response
滞回
|
Auto-Restart & Overvoltage Response
自动重启
|
Auto-Restart Threshold
90%
|
Voltage - Output (Min)
5 V
|
Voltage - Output (Max)
24 V
|
Temperature - Operating (Max)
150 °C
|
Temperature - Operating (Min)
-40 °C
|
MSL Rating
3
|
RDK Available
|
|
||
|
Data Sheet
View Data Sheet
|
Output Power (Max) - Open Frame, 230V
30.0 W
|
Output Power (Max) - Open Frame, Univ
25.0 W
|
Breakdown Voltage
725 V
|
|
Voltage - Input (Min)
85 V
|
Voltage - Input (Max)
265 V
|
|
|
Switching Frequency (min)
25 kHz
|
Switching Frequency (Avg. 230 VAC)
80 kHz
|
Switching Frequency (max)
95 kHz
|
Product Type
IC
|
IC Package
InSOP-24D
|
Topology
反激式
|
Output Profile
CV/CC
|
Internal Switch
Yes
|
Control Scheme
Fluxlink
|
Control Features
同步整流, 频率抖动, 自动重启/锁存故障反应
|
Operating Mode
准谐振
|
|
Protection Features
过温, 开路同步整流FET检测, 输入过压, 输入欠压, 输出过压
|
Secondary Response
自动重启
|
Over-Temperature Response
滞回
|
Auto-Restart & Overvoltage Response
自动重启
|
Auto-Restart Threshold
OL
|
Voltage - Output (Min)
5 V
|
Voltage - Output (Max)
24 V
|
Temperature - Operating (Max)
150 °C
|
Temperature - Operating (Min)
-40 °C
|
MSL Rating
3
|
RDK Available
|
|
||
|
Data Sheet
View Data Sheet
|
Output Power (Max) - Open Frame, 230V
40.0 W
|
Output Power (Max) - Open Frame, Univ
36.0 W
|
Breakdown Voltage
725 V
|
|
Voltage - Input (Min)
85 V
|
Voltage - Input (Max)
265 V
|
|
|
Switching Frequency (min)
25 kHz
|
Switching Frequency (Avg. 230 VAC)
75 kHz
|
Switching Frequency (max)
95 kHz
|
Product Type
IC
|
IC Package
InSOP-24D
|
Topology
反激式
|
Output Profile
CV/CC
|
Internal Switch
Yes
|
Control Scheme
Fluxlink
|
Control Features
同步整流, 频率抖动, 自动重启/锁存故障反应
|
Operating Mode
准谐振
|
|
Protection Features
过温, 开路同步整流FET检测, 输入过压, 输入欠压, 输出过压, 输出短路
|
Secondary Response
自动重启
|
Over-Temperature Response
滞回
|
Auto-Restart & Overvoltage Response
自动重启
|
Auto-Restart Threshold
90%
|
Voltage - Output (Min)
5 V
|
Voltage - Output (Max)
24 V
|
Temperature - Operating (Max)
150 °C
|
Temperature - Operating (Min)
-40 °C
|
MSL Rating
3
|
RDK Available
|
|
||
|
Data Sheet
View Data Sheet
|
Output Power (Max) - Open Frame, 230V
40.0 W
|
Output Power (Max) - Open Frame, Univ
36.0 W
|
Breakdown Voltage
725 V
|
|
Voltage - Input (Min)
85 V
|
Voltage - Input (Max)
265 V
|
|
|
Switching Frequency (min)
25 kHz
|
Switching Frequency (Avg. 230 VAC)
75 kHz
|
Switching Frequency (max)
95 kHz
|
Product Type
IC
|
IC Package
InSOP-24D
|
Topology
反激式
|
Output Profile
CV/CC
|
Internal Switch
Yes
|
Control Scheme
Fluxlink
|
Control Features
同步整流, 频率抖动, 自动重启/锁存故障反应
|
Operating Mode
准谐振
|
|
Protection Features
过温, 开路同步整流FET检测, 输入过压, 输入欠压, 输出过压, 输出短路
|
Secondary Response
自动重启
|
Over-Temperature Response
滞回
|
Auto-Restart & Overvoltage Response
自动重启
|
Auto-Restart Threshold
OL
|
Voltage - Output (Min)
5 V
|
Voltage - Output (Max)
24 V
|
Temperature - Operating (Max)
150 °C
|
Temperature - Operating (Min)
-40 °C
|
MSL Rating
3
|
RDK Available
|
|
||
|
Data Sheet
View Data Sheet
|
Output Power (Max) - Open Frame, 230V
40.0 W
|
Output Power (Max) - Open Frame, Univ
36.0 W
|
Breakdown Voltage
725 V
|
|
Voltage - Input (Min)
85 V
|
Voltage - Input (Max)
265 V
|
|
|
Switching Frequency (min)
25 kHz
|
Switching Frequency (Avg. 230 VAC)
75 kHz
|
Switching Frequency (max)
95 kHz
|
Product Type
IC
|
IC Package
InSOP-24D
|
Topology
反激式
|
Output Profile
CV/CC
|
Internal Switch
Yes
|
Control Scheme
Fluxlink
|
Control Features
同步整流, 频率抖动, 自动重启/锁存故障反应
|
Operating Mode
准谐振
|
|
Protection Features
过温, 开路同步整流FET检测, 输入欠压, 输出过压
|
Secondary Response
自动重启
|
Over-Temperature Response
滞回
|
Auto-Restart & Overvoltage Response
自动重启
|
Auto-Restart Threshold
90%
|
Voltage - Output (Min)
5 V
|
Voltage - Output (Max)
24 V
|
Temperature - Operating (Max)
150 °C
|
Temperature - Operating (Min)
-40 °C
|
MSL Rating
3
|
RDK Available
|
|
||
|
Data Sheet
View Data Sheet
|
Output Power (Max) - Open Frame, 230V
40.0 W
|
Output Power (Max) - Open Frame, Univ
36.0 W
|
Breakdown Voltage
725 V
|
|
Voltage - Input (Min)
85 V
|
Voltage - Input (Max)
265 V
|
|
|
Switching Frequency (min)
25 kHz
|
Switching Frequency (Avg. 230 VAC)
75 kHz
|
Switching Frequency (max)
95 kHz
|
Product Type
IC
|
IC Package
InSOP-24D
|
Topology
反激式
|
Output Profile
CV/CC
|
Internal Switch
Yes
|
Control Scheme
Fluxlink
|
Control Features
同步整流, 频率抖动, 自动重启/锁存故障反应
|
Operating Mode
准谐振
|
|
Protection Features
过温, 开路同步整流FET检测, 输入过压, 输入欠压, 输出过压
|
Secondary Response
自动重启
|
Over-Temperature Response
滞回
|
Auto-Restart & Overvoltage Response
自动重启
|
Auto-Restart Threshold
OL
|
Voltage - Output (Min)
5 V
|
Voltage - Output (Max)
24 V
|
Temperature - Operating (Max)
150 °C
|
Temperature - Operating (Min)
-40 °C
|
MSL Rating
3
|
RDK Available
|
|
||
|
Data Sheet
View Data Sheet
|
Output Power (Max) - Open Frame, 230V
45.0 W
|
Output Power (Max) - Open Frame, Univ
40.0 W
|
Breakdown Voltage
725 V
|
|
Voltage - Input (Min)
85 V
|
Voltage - Input (Max)
265 V
|
|
|
Switching Frequency (min)
25 kHz
|
Switching Frequency (Avg. 230 VAC)
70 kHz
|
Switching Frequency (max)
95 kHz
|
Product Type
IC
|
IC Package
InSOP-24D
|
Topology
反激式
|
Output Profile
CV/CC
|
Internal Switch
Yes
|
Control Scheme
Fluxlink
|
Control Features
同步整流, 频率抖动, 自动重启/锁存故障反应
|
Operating Mode
准谐振
|
|
Protection Features
过温, 开路同步整流FET检测, 输入过压, 输入欠压, 输出过压, 输出短路
|
Secondary Response
自动重启
|
Over-Temperature Response
滞回
|
Auto-Restart & Overvoltage Response
自动重启
|
Auto-Restart Threshold
90%
|
Voltage - Output (Min)
5 V
|
Voltage - Output (Max)
24 V
|
Temperature - Operating (Max)
150 °C
|
Temperature - Operating (Min)
-40 °C
|
MSL Rating
3
|
RDK Available
|
|
||
|
Data Sheet
View Data Sheet
|
Output Power (Max) - Open Frame, 230V
45.0 W
|
Output Power (Max) - Open Frame, Univ
40.0 W
|
Breakdown Voltage
725 V
|
|
Voltage - Input (Min)
85 V
|
Voltage - Input (Max)
265 V
|
|
|
Switching Frequency (min)
25 kHz
|
Switching Frequency (Avg. 230 VAC)
70 kHz
|
Switching Frequency (max)
95 kHz
|
Product Type
IC
|
IC Package
InSOP-24D
|
Topology
反激式
|
Output Profile
CV/CC
|
Internal Switch
Yes
|
Control Scheme
Fluxlink
|
Control Features
同步整流, 频率抖动, 自动重启/锁存故障反应
|
Operating Mode
准谐振
|
|
Protection Features
过温, 开路同步整流FET检测, 输入过压, 输入欠压, 输出过压, 输出短路
|
Secondary Response
自动重启
|
Over-Temperature Response
滞回
|
Auto-Restart & Overvoltage Response
自动重启
|
Auto-Restart Threshold
OL
|
Voltage - Output (Min)
5 V
|
Voltage - Output (Max)
24 V
|
Temperature - Operating (Max)
150 °C
|
Temperature - Operating (Min)
-40 °C
|
MSL Rating
3
|
RDK Available
|
|
||
|
Data Sheet
View Data Sheet
|
Output Power (Max) - Open Frame, 230V
45.0 W
|
Output Power (Max) - Open Frame, Univ
40.0 W
|
Breakdown Voltage
725 V
|
|
Voltage - Input (Min)
85 V
|
Voltage - Input (Max)
265 V
|
|
|
Switching Frequency (min)
25 kHz
|
Switching Frequency (Avg. 230 VAC)
70 kHz
|
Switching Frequency (max)
95 kHz
|
Product Type
IC
|
IC Package
InSOP-24D
|
Topology
反激式
|
Output Profile
CV/CC
|
Internal Switch
Yes
|
Control Scheme
Fluxlink
|
Control Features
同步整流, 频率抖动, 自动重启/锁存故障反应
|
Operating Mode
准谐振
|
|
Protection Features
过温, 开路同步整流FET检测, 输入欠压, 输出过压
|
Secondary Response
自动重启
|
Over-Temperature Response
滞回
|
Auto-Restart & Overvoltage Response
自动重启
|
Auto-Restart Threshold
90%
|
Voltage - Output (Min)
5 V
|
Voltage - Output (Max)
24 V
|
Temperature - Operating (Max)
150 °C
|
Temperature - Operating (Min)
-40 °C
|
MSL Rating
3
|
RDK Available
|
|
||
|
Data Sheet
View Data Sheet
|
Output Power (Max) - Open Frame, 230V
45.0 W
|
Output Power (Max) - Open Frame, Univ
40.0 W
|
Breakdown Voltage
725 V
|
|
Voltage - Input (Min)
85 V
|
Voltage - Input (Max)
265 V
|
|
|
Switching Frequency (min)
25 kHz
|
Switching Frequency (Avg. 230 VAC)
70 kHz
|
Switching Frequency (max)
95 kHz
|
Product Type
IC
|
IC Package
InSOP-24D
|
Topology
反激式
|
Output Profile
CV/CC
|
Internal Switch
Yes
|
Control Scheme
Fluxlink
|
Control Features
同步整流, 频率抖动, 自动重启/锁存故障反应
|
Operating Mode
准谐振
|
|
Protection Features
过温, 开路同步整流FET检测, 输入过压, 输入欠压, 输出过压
|
Secondary Response
自动重启
|
Over-Temperature Response
滞回
|
Auto-Restart & Overvoltage Response
自动重启
|
Auto-Restart Threshold
OL
|
Voltage - Output (Min)
5 V
|
Voltage - Output (Max)
24 V
|
Temperature - Operating (Max)
150 °C
|
Temperature - Operating (Min)
-40 °C
|
MSL Rating
3
|
RDK Available
|
|
||
|
Data Sheet
View Data Sheet
|
Output Power (Max) - Open Frame, 230V
75.0 W
|
Output Power (Max) - Open Frame, Univ
65.0 W
|
Breakdown Voltage
750 V
|
PowiGaN?
Yes
|
Voltage - Input (Min)
85 V
|
Voltage - Input (Max)
265 V
|
|
|
Switching Frequency (min)
25 kHz
|
Switching Frequency (Avg. 230 VAC)
70 kHz
|
Switching Frequency (max)
95 kHz
|
Product Type
IC
|
IC Package
InSOP-24D
|
Topology
反激式
|
Output Profile
CV/CC
|
Internal Switch
Yes
|
Control Scheme
Fluxlink
|
Control Features
同步整流, 频率抖动, 自动重启/锁存故障反应
|
Operating Mode
准谐振
|
|
Protection Features
过温, 开路同步整流FET检测, 输入欠压, 输出过压
|
Secondary Response
自动重启
|
Over-Temperature Response
滞回
|
Auto-Restart & Overvoltage Response
自动重启
|
Auto-Restart Threshold
90%
|
Voltage - Output (Min)
5 V
|
Voltage - Output (Max)
24 V
|
Temperature - Operating (Max)
150 °C
|
Temperature - Operating (Min)
-40 °C
|
MSL Rating
3
|
RDK Available
|
|
||
|
Data Sheet
View Data Sheet
|
Output Power (Max) - Open Frame, 230V
75.0 W
|
Output Power (Max) - Open Frame, Univ
65.0 W
|
Breakdown Voltage
750 V
|
PowiGaN?
Yes
|
Voltage - Input (Min)
85 V
|
Voltage - Input (Max)
265 V
|
|
|
Switching Frequency (min)
25 kHz
|
Switching Frequency (Avg. 230 VAC)
70 kHz
|
Switching Frequency (max)
95 kHz
|
Product Type
IC
|
IC Package
InSOP-24D
|
Topology
反激式
|
Output Profile
CV/CC
|
Internal Switch
Yes
|
Control Scheme
Fluxlink
|
Control Features
同步整流, 频率抖动, 自动重启/锁存故障反应
|
Operating Mode
准谐振
|
|
Protection Features
过温, 开路同步整流FET检测, 输入过压, 输入欠压, 输出过压
|
Secondary Response
自动重启
|
Over-Temperature Response
滞回
|
Auto-Restart & Overvoltage Response
自动重启
|
Auto-Restart Threshold
OL
|
Voltage - Output (Min)
5 V
|
Voltage - Output (Max)
24 V
|
Temperature - Operating (Max)
150 °C
|
Temperature - Operating (Min)
-40 °C
|
MSL Rating
3
|
RDK Available
|
|
||
|
Data Sheet
View Data Sheet
|
Output Power (Max) - Open Frame, 230V
85.0 W
|
Output Power (Max) - Open Frame, Univ
75.0 W
|
Breakdown Voltage
750 V
|
PowiGaN?
Yes
|
Voltage - Input (Min)
85 V
|
Voltage - Input (Max)
265 V
|
|
|
Switching Frequency (min)
25 kHz
|
Switching Frequency (Avg. 230 VAC)
65 kHz
|
Switching Frequency (max)
95 kHz
|
Product Type
IC
|
IC Package
InSOP-24D
|
Topology
反激式
|
Output Profile
CV/CC
|
Internal Switch
Yes
|
Control Scheme
Fluxlink
|
Control Features
同步整流, 频率抖动, 自动重启/锁存故障反应
|
Operating Mode
准谐振
|
|
Protection Features
过温, 开路同步整流FET检测, 输入欠压, 输出过压
|
Secondary Response
自动重启
|
Over-Temperature Response
滞回
|
Auto-Restart & Overvoltage Response
自动重启
|
Auto-Restart Threshold
90%
|
Voltage - Output (Min)
5 V
|
Voltage - Output (Max)
24 V
|
Temperature - Operating (Max)
150 °C
|
Temperature - Operating (Min)
-40 °C
|
MSL Rating
3
|
RDK Available
|
|
||
|
Data Sheet
View Data Sheet
|
Output Power (Max) - Open Frame, 230V
85.0 W
|
Output Power (Max) - Open Frame, Univ
75.0 W
|
Breakdown Voltage
750 V
|
PowiGaN?
Yes
|
Voltage - Input (Min)
85 V
|
Voltage - Input (Max)
265 V
|
|
|
Switching Frequency (min)
25 kHz
|
Switching Frequency (Avg. 230 VAC)
65 kHz
|
Switching Frequency (max)
95 kHz
|
Product Type
IC
|
IC Package
InSOP-24D
|
Topology
反激式
|
Output Profile
CV/CC
|
Internal Switch
Yes
|
Control Scheme
Fluxlink
|
Control Features
同步整流, 频率抖动, 自动重启/锁存故障反应
|
Operating Mode
准谐振
|
|
Protection Features
过温, 开路同步整流FET检测, 输入过压, 输入欠压, 输出过压
|
Secondary Response
自动重启
|
Over-Temperature Response
滞回
|
Auto-Restart & Overvoltage Response
自动重启
|
Auto-Restart Threshold
OL
|
Voltage - Output (Min)
5 V
|
Voltage - Output (Max)
24 V
|
Temperature - Operating (Max)
150 °C
|
Temperature - Operating (Min)
-40 °C
|
MSL Rating
3
|
RDK Available
|
|
||
|
Data Sheet
View Data Sheet
|
Output Power (Max) - Open Frame, 230V
100.0 W
|
Output Power (Max) - Open Frame, Univ
85.0 W
|
Breakdown Voltage
900 V
|
PowiGaN?
Yes
|
Voltage - Input (Min)
85 V
|
Voltage - Input (Max)
400 V
|
|
|
Switching Frequency (min)
25 kHz
|
Switching Frequency (Avg. 230 VAC)
70 kHz
|
Switching Frequency (max)
110 kHz
|
Product Type
IC
|
IC Package
InSOP-24D
|
Topology
反激式
|
Output Profile
CV/CC
|
Internal Switch
Yes
|
Control Scheme
Fluxlink
|
Control Features
同步整流, 频率抖动, 自动重启/锁存故障反应
|
Operating Mode
准谐振
|
|
Protection Features
过温, 开路同步整流FET检测, 输入欠压, 输出过压
|
Secondary Response
自动重启
|
Over-Temperature Response
滞回
|
Auto-Restart & Overvoltage Response
自动重启
|
Auto-Restart Threshold
90%
|
Voltage - Output (Min)
5 V
|
Voltage - Output (Max)
24 V
|
Temperature - Operating (Max)
150 °C
|
Temperature - Operating (Min)
-40 °C
|
MSL Rating
3
|
RDK Available
|
|
||
|
Data Sheet
View Data Sheet
|
Output Power (Max) - Open Frame, 230V
100.0 W
|
Output Power (Max) - Open Frame, Univ
85.0 W
|
Breakdown Voltage
900 V
|
PowiGaN?
Yes
|
Voltage - Input (Min)
85 V
|
Voltage - Input (Max)
400 V
|
|
|
Switching Frequency (min)
25 kHz
|
Switching Frequency (Avg. 230 VAC)
70 kHz
|
Switching Frequency (max)
110 kHz
|
Product Type
IC
|
IC Package
InSOP-24D
|
Topology
反激式
|
Output Profile
CV/CC
|
Internal Switch
Yes
|
Control Scheme
Fluxlink
|
Control Features
同步整流, 频率抖动, 自动重启/锁存故障反应
|
Operating Mode
准谐振
|
|
Protection Features
过温, 开路同步整流FET检测, 输入过压, 输入欠压, 输出过压
|
Secondary Response
自动重启
|
Over-Temperature Response
滞回
|
Auto-Restart & Overvoltage Response
自动重启
|
Auto-Restart Threshold
OL
|
Voltage - Output (Min)
5 V
|
Voltage - Output (Max)
24 V
|
Temperature - Operating (Max)
150 °C
|
Temperature - Operating (Min)
-40 °C
|
MSL Rating
3
|
RDK Available
|
|
||
|
Data Sheet
View Data Sheet
|
Output Power (Max) - Open Frame, 230V
12.0 W
|
Output Power (Max) - Open Frame, Univ
10.0 W
|
Breakdown Voltage
900 V
|
|
Voltage - Input (Min)
85 V
|
Voltage - Input (Max)
440 V
|
|
|
Switching Frequency (min)
25 kHz
|
Switching Frequency (Avg. 230 VAC)
70 kHz
|
Switching Frequency (max)
95 kHz
|
Product Type
IC
|
IC Package
InSOP-24D
|
Topology
反激式
|
Output Profile
CV/CC
|
Internal Switch
Yes
|
Control Scheme
Fluxlink
|
Control Features
同步整流, 频率抖动, 自动重启/锁存故障反应
|
Operating Mode
准谐振
|
|
Protection Features
过温, 开路同步整流FET检测, 输入过压, 输入欠压, 输出过压
|
Secondary Response
自动重启
|
Over-Temperature Response
滞回
|
Auto-Restart & Overvoltage Response
自动重启
|
Auto-Restart Threshold
OL
|
Voltage - Output (Min)
5 V
|
Voltage - Output (Max)
24 V
|
Temperature - Operating (Max)
150 °C
|
Temperature - Operating (Min)
-40 °C
|
MSL Rating
3
|
RDK Available
|
|
||
|
Data Sheet
View Data Sheet
|
Output Power (Max) - Open Frame, 230V
25.0 W
|
Output Power (Max) - Open Frame, Univ
20.0 W
|
Breakdown Voltage
900 V
|
|
Voltage - Input (Min)
85 V
|
Voltage - Input (Max)
440 V
|
|
|
Switching Frequency (min)
25 kHz
|
Switching Frequency (Avg. 230 VAC)
70 kHz
|
Switching Frequency (max)
95 kHz
|
Product Type
IC
|
IC Package
InSOP-24D
|
Topology
反激式
|
Output Profile
CV/CC
|
Internal Switch
Yes
|
Control Scheme
Fluxlink
|
Control Features
同步整流, 频率抖动, 自动重启/锁存故障反应
|
Operating Mode
准谐振
|
|
Protection Features
过温, 开路同步整流FET检测, 输入过压, 输入欠压, 输出过压
|
Secondary Response
自动重启
|
Over-Temperature Response
滞回
|
Auto-Restart & Overvoltage Response
自动重启
|
Auto-Restart Threshold
OL
|
Voltage - Output (Min)
5 V
|
Voltage - Output (Max)
24 V
|
Temperature - Operating (Max)
150 °C
|
Temperature - Operating (Min)
-40 °C
|
MSL Rating
3
|
RDK Available
|
|
||
|
Data Sheet
View Data Sheet
|
Output Power (Max) - Open Frame, 230V
35.0 W
|
Output Power (Max) - Open Frame, Univ
30.0 W
|
Breakdown Voltage
900 V
|
|
Voltage - Input (Min)
85 V
|
Voltage - Input (Max)
440 V
|
|
|
Switching Frequency (min)
25 kHz
|
Switching Frequency (Avg. 230 VAC)
70 kHz
|
Switching Frequency (max)
95 kHz
|
Product Type
IC
|
IC Package
InSOP-24D
|
Topology
反激式
|
Output Profile
CV/CC
|
Internal Switch
Yes
|
Control Scheme
Fluxlink
|
Control Features
同步整流, 频率抖动, 自动重启/锁存故障反应
|
Operating Mode
准谐振
|
|
Protection Features
过温, 开路同步整流FET检测, 输入过压, 输入欠压, 输出过压
|
Secondary Response
自动重启
|
Over-Temperature Response
滞回
|
Auto-Restart & Overvoltage Response
自动重启
|
Auto-Restart Threshold
OL
|
Voltage - Output (Min)
5 V
|
Voltage - Output (Max)
24 V
|
Temperature - Operating (Max)
150 °C
|
Temperature - Operating (Min)
-40 °C
|
MSL Rating
3
|
RDK Available
|
|
||
|
Data Sheet
View Data Sheet
|
Output Power (Max) - Open Frame, 230V
55.0 W
|
Output Power (Max) - Open Frame, Univ
50.0 W
|
Breakdown Voltage
900 V
|
PowiGaN?
Yes
|
Voltage - Input (Min)
85 V
|
Voltage - Input (Max)
400 V
|
|
|
Switching Frequency (min)
25 kHz
|
Switching Frequency (Avg. 230 VAC)
70 kHz
|
Switching Frequency (max)
110 kHz
|
Product Type
IC
|
IC Package
InSOP-24D
|
Topology
反激式
|
Output Profile
CV/CC
|
Internal Switch
Yes
|
Control Scheme
Fluxlink
|
Control Features
同步整流, 频率抖动, 自动重启/锁存故障反应
|
Operating Mode
准谐振
|
|
Protection Features
过温, 开路同步整流FET检测, 输入欠压, 输出过压
|
Secondary Response
自动重启
|
Over-Temperature Response
滞回
|
Auto-Restart & Overvoltage Response
自动重启
|
Auto-Restart Threshold
90%
|
Voltage - Output (Min)
5 V
|
Voltage - Output (Max)
24 V
|
Temperature - Operating (Max)
150 °C
|
Temperature - Operating (Min)
-40 °C
|
MSL Rating
3
|
RDK Available
|
|
||
|
Data Sheet
View Data Sheet
|
Output Power (Max) - Open Frame, 230V
55.0 W
|
Output Power (Max) - Open Frame, Univ
50.0 W
|
Breakdown Voltage
900 V
|
PowiGaN?
Yes
|
Voltage - Input (Min)
85 V
|
Voltage - Input (Max)
400 V
|
|
|
Switching Frequency (min)
25 kHz
|
Switching Frequency (Avg. 230 VAC)
70 kHz
|
Switching Frequency (max)
110 kHz
|
Product Type
IC
|
IC Package
InSOP-24D
|
Topology
反激式
|
Output Profile
CV/CC
|
Internal Switch
Yes
|
Control Scheme
Fluxlink
|
Control Features
同步整流, 频率抖动, 自动重启/锁存故障反应
|
Operating Mode
准谐振
|
|
Protection Features
过温, 开路同步整流FET检测, 输入过压, 输入欠压, 输出过压
|
Secondary Response
自动重启
|
Over-Temperature Response
滞回
|
Auto-Restart & Overvoltage Response
自动重启
|
Auto-Restart Threshold
OL
|
Voltage - Output (Min)
5 V
|
Voltage - Output (Max)
24 V
|
Temperature - Operating (Max)
150 °C
|
Temperature - Operating (Min)
-40 °C
|
MSL Rating
3
|
RDK Available
|
|
||
|
Data Sheet
View Data Sheet
|
Output Power (Max) - Open Frame, 230V
85.0 W
|
Output Power (Max) - Open Frame, Univ
75.0 W
|
Breakdown Voltage
900 V
|
PowiGaN?
Yes
|
Voltage - Input (Min)
85 V
|
Voltage - Input (Max)
400 V
|
|
|
Switching Frequency (min)
25 kHz
|
Switching Frequency (Avg. 230 VAC)
70 kHz
|
Switching Frequency (max)
110 kHz
|
Product Type
IC
|
IC Package
InSOP-24D
|
Topology
反激式
|
Output Profile
CV/CC
|
Internal Switch
Yes
|
Control Scheme
Fluxlink
|
Control Features
同步整流, 频率抖动, 自动重启/锁存故障反应
|
Operating Mode
准谐振
|
|
Protection Features
过温, 开路同步整流FET检测, 输入欠压, 输出过压
|
Secondary Response
自动重启
|
Over-Temperature Response
滞回
|
Auto-Restart & Overvoltage Response
自动重启
|
Auto-Restart Threshold
90%
|
Voltage - Output (Min)
5 V
|
Voltage - Output (Max)
24 V
|
Temperature - Operating (Max)
150 °C
|
Temperature - Operating (Min)
-40 °C
|
MSL Rating
3
|
RDK Available
|
|
||
|
Data Sheet
View Data Sheet
|
Output Power (Max) - Open Frame, 230V
85.0 W
|
Output Power (Max) - Open Frame, Univ
75.0 W
|
Breakdown Voltage
900 V
|
PowiGaN?
Yes
|
Voltage - Input (Min)
85 V
|
Voltage - Input (Max)
400 V
|
|
|
Switching Frequency (min)
25 kHz
|
Switching Frequency (Avg. 230 VAC)
70 kHz
|
Switching Frequency (max)
110 kHz
|
Product Type
IC
|
IC Package
InSOP-24D
|
Topology
反激式
|
Output Profile
CV/CC
|
Internal Switch
Yes
|
Control Scheme
Fluxlink
|
Control Features
同步整流, 频率抖动, 自动重启/锁存故障反应
|
Operating Mode
准谐振
|
|
Protection Features
过温, 开路同步整流FET检测, 输入过压, 输入欠压, 输出过压
|
Secondary Response
自动重启
|
Over-Temperature Response
滞回
|
Auto-Restart & Overvoltage Response
自动重启
|
Auto-Restart Threshold
OL
|
Voltage - Output (Min)
5 V
|
Voltage - Output (Max)
24 V
|
Temperature - Operating (Max)
150 °C
|
Temperature - Operating (Min)
-40 °C
|
MSL Rating
3
|
RDK Available
|
|
||
|
Data Sheet
View Data Sheet
|
Output Power (Max) - Open Frame, 230V
25.0 W
|
Output Power (Max) - Open Frame, Univ
20.0 W
|
Breakdown Voltage
1250 V
|
PowiGaN?
Yes
|
Voltage - Input (Min)
25 V
|
Voltage - Input (Max)
580 V
|
|
|
Switching Frequency (min)
25 kHz
|
|
Switching Frequency (max)
110 kHz
|
Product Type
IC
|
IC Package
InSOP-24D
|
Topology
反激式
|
Output Profile
CV/CC
|
Internal Switch
Yes
|
Control Scheme
Fluxlink
|
Control Features
同步整流, 频率抖动, 软启动, 自动重启/锁存故障反应
|
Operating Mode
准谐振
|
Programmable Features
电流限制, 开关频率
|
Protection Features
输入过压, 输入欠压, 开路同步整流FET检测, 输出过载, 输出过压, 输出短路, 过温
|
Secondary Response
自动重启, 锁定关断
|
Over-Temperature Response
滞回
|
Auto-Restart & Overvoltage Response
自动重启, 锁定关断
|
|
Voltage - Output (Min)
3 V
|
Voltage - Output (Max)
24 V
|
Temperature - Operating (Max)
150 °C
|
Temperature - Operating (Min)
-40 °C
|
MSL Rating
3
|
RDK Available
|
Cable Drop Compensation
0
|
||
|
Data Sheet
View Data Sheet
|
Output Power (Max) - Open Frame, 230V
40.0 W
|
Output Power (Max) - Open Frame, Univ
35.0 W
|
Breakdown Voltage
1250 V
|
PowiGaN?
Yes
|
Voltage - Input (Min)
85 V
|
Voltage - Input (Max)
580 V
|
|
|
Switching Frequency (min)
25 kHz
|
|
Switching Frequency (max)
110 kHz
|
Product Type
IC
|
IC Package
InSOP-24D
|
Topology
反激式
|
Output Profile
CV/CC
|
Internal Switch
Yes
|
Control Scheme
Fluxlink
|
Control Features
同步整流, 频率抖动, 软启动, 自动重启/锁存故障反应
|
Operating Mode
准谐振
|
Programmable Features
电流限制, 开关频率
|
Protection Features
输入过压, 输入欠压, 开路同步整流FET检测, 输出过载, 输出过压, 输出短路, 过温
|
Secondary Response
自动重启, 锁定关断
|
Over-Temperature Response
滞回
|
Auto-Restart & Overvoltage Response
自动重启, 锁定关断
|
|
Voltage - Output (Min)
3 V
|
Voltage - Output (Max)
24 V
|
Temperature - Operating (Max)
150 °C
|
Temperature - Operating (Min)
-40 °C
|
MSL Rating
3
|
RDK Available
|
Cable Drop Compensation
0
|
InnoSwitch3-EP系列IC可极大简化低压大电流电源的开发和制造,尤其是那些采用紧凑外壳或需要满足高效率要求的电源。InnoSwitch的架构极具革新性,因为该器件同时将初级和次级控制器以及检测元件和符合安全标准的反馈机制集成到了单个IC中。装置整合了多种保护功能,包括线电压过压和欠压保护、输出过压和过电流限制,以及过温关机。此系列装置支援常见的锁定与自动重新启动机制组合,可满足多种应用的要求,如家电、伺服器待机、工业、电表、智慧电网、太阳能变频器和智慧型照明。
