SCALE-iFlex LT
用于EconoDUAL™或其他等效17 mm模块的双通道即插即用型门极驱动器,特别适用于3至5MW范围的海上风力涡轮机
- 现提供电气或光纤接口
应用
|
产品
|
产品
|
数据手册
|
IGBT功率等级
|
接口类型
|
支持的模块
|
IGBT制造商
|
模块外壳
|
输出功率/通道-最大
|
通道数
|
隔离技术
|
隔离类型
|
门极导通电压
|
门极关断电压
|
电源电压 (典型)
|
逻辑输入电压
|
三防漆?
|
IGBT的连接类型
|
支持的拓扑
|
保护功能
|
支持的模块
|
并行支持?
|
技术
|
最大开关频率
|
驱动模式
|
主/外围
|
运作温度 (最小)
|
运作温度 (最大)
|
存储温度(最高)
|
存储温度(最低)
|
门极峰值电流(最大)
|
|
|---|---|---|---|---|---|---|---|---|---|---|---|---|---|---|---|---|---|---|---|---|---|---|---|---|---|---|---|---|---|---|---|
|
Data Sheet
View Data Sheet
|
IGBT Voltage Class
1200 V, 1700 V, 3300 V
|
Interface Type
电气
|
|
|
|
Power - Output/Channel (Max)
10.0 W
|
Number of Channels
2
|
Isolation Technology
电隔离
|
Isolation Type
加强型
|
Gate Turn-on Voltage
+15.0 V
|
Gate Turn-off Voltage
-10.0 V
|
Supply Voltage (Typ)
15 V
|
Logic Input Voltage
15
|
Conformal Coated?
No
|
Connection Type to IGBT
直接
|
Supported Topologies
两电平电压源, 三电平NP钳位 - 类型1, 三电平NP钳位 - 类型2
|
Protection Features
高级有源钳位, 过压, 短路, 欠压(次级侧), 欠压(初级侧)
|
Supported Module Type
IGBT
|
Paralleling Support?
Yes
|
Technology
SCALE-2
|
Max Switching Frequency
10.0 kHz
|
Driving Mode
直接独立
|
Main/Peripheral
N/A
|
Temperature - Operating (Min)
-40 ℃
|
Temperature - Operating (Max)
85 ℃
|
Temperature - Storage (Max)
50 ℃
|
Temperature - Storage (Min)
-40 ℃
|
|
|
||
|
Data Sheet
View Data Sheet
|
IGBT Voltage Class
1200 V, 1700 V, 2300 V, 3300 V
|
Interface Type
光纤
|
|
|
|
Power - Output/Channel (Max)
10.0 W
|
Number of Channels
2
|
Isolation Technology
电隔离
|
Isolation Type
加强型
|
Gate Turn-on Voltage
+15.0 V
|
Gate Turn-off Voltage
-10.0 V
|
Supply Voltage (Typ)
15 V
|
|
Conformal Coated?
No
|
Connection Type to IGBT
直接
|
Supported Topologies
两电平电压源, 三电平NP钳位 - 类型1, 三电平NP钳位 - 类型2
|
Protection Features
高级有源钳位, 过压, 短路, 欠压(次级侧), 欠压(初级侧)
|
Supported Module Type
IGBT
|
Paralleling Support?
Yes
|
Technology
SCALE-2
|
Max Switching Frequency
10.0 kHz
|
Driving Mode
直接独立
|
Main/Peripheral
N/A
|
Temperature - Operating (Min)
-40 ℃
|
Temperature - Operating (Max)
85 ℃
|
Temperature - Storage (Max)
50 ℃
|
Temperature - Storage (Min)
-40 ℃
|
|
|
||
|
Data Sheet
View Data Sheet
|
IGBT Voltage Class
1200 V
|
Interface Type
电气
|
Supported Module(s)
2MBI800XNE120-50
|
IGBT Manufacturer
Fuji
|
|
Power - Output/Channel (Max)
1.5 W
|
Number of Channels
2
|
Isolation Technology
电隔离
|
Isolation Type
加强型
|
Gate Turn-on Voltage
+15.0 V
|
Gate Turn-off Voltage
--9.4 V
|
|
Logic Input Voltage
15
|
Conformal Coated?
No
|
Connection Type to IGBT
直接
|
Supported Topologies
两电平电压源, 三电平NP钳位 - 类型1, 三电平NP钳位 - 类型2
|
Protection Features
高级有源钳位, 过压, 短路, 欠压(次级侧), 欠压(初级侧)
|
Supported Module Type
IGBT
|
Paralleling Support?
No
|
Technology
SCALE-2
|
Max Switching Frequency
10.0 kHz
|
Driving Mode
直接独立
|
Main/Peripheral
N/A
|
Temperature - Operating (Min)
-40 ℃
|
Temperature - Operating (Max)
85 ℃
|
Temperature - Storage (Max)
50 ℃
|
Temperature - Storage (Min)
-40 ℃
|
Gate Peak Current (Max)
+20 A
|
|
||
|
Data Sheet
View Data Sheet
|
IGBT Voltage Class
1700 V
|
Interface Type
电气
|
Supported Module(s)
DIM600M1HS17-PA500
|
IGBT Manufacturer
Dynex
|
|
Power - Output/Channel (Max)
1.5 W
|
Number of Channels
2
|
Isolation Technology
电隔离
|
Isolation Type
加强型
|
Gate Turn-on Voltage
+15.0 V
|
Gate Turn-off Voltage
--9.4 V
|
|
Logic Input Voltage
15
|
Conformal Coated?
No
|
Connection Type to IGBT
直接
|
Supported Topologies
两电平电压源, 三电平NP钳位 - 类型1, 三电平NP钳位 - 类型2
|
Protection Features
高级有源钳位, 过压, 短路, 欠压(次级侧), 欠压(初级侧)
|
Supported Module Type
IGBT
|
Paralleling Support?
No
|
Technology
SCALE-2
|
Max Switching Frequency
10.0 kHz
|
Driving Mode
直接独立
|
Main/Peripheral
N/A
|
Temperature - Operating (Min)
-40 ℃
|
Temperature - Operating (Max)
85 ℃
|
Temperature - Storage (Max)
50 ℃
|
Temperature - Storage (Min)
-40 ℃
|
Gate Peak Current (Max)
+20 A
|
|
||
|
Data Sheet
View Data Sheet
|
IGBT Voltage Class
1200 V
|
Interface Type
电气
|
Supported Module(s)
FF600R12ME4
|
IGBT Manufacturer
Infineon
|
|
Power - Output/Channel (Max)
1.5 W
|
Number of Channels
2
|
Isolation Technology
电隔离
|
Isolation Type
加强型
|
Gate Turn-on Voltage
+15.0 V
|
Gate Turn-off Voltage
--9.4 V
|
|
Logic Input Voltage
15
|
Conformal Coated?
No
|
Connection Type to IGBT
直接
|
Supported Topologies
两电平电压源, 三电平NP钳位 - 类型1, 三电平NP钳位 - 类型2
|
Protection Features
高级有源钳位, 过压, 短路, 欠压(次级侧), 欠压(初级侧)
|
Supported Module Type
IGBT
|
Paralleling Support?
No
|
Technology
SCALE-2
|
Max Switching Frequency
10.0 kHz
|
Driving Mode
直接独立
|
Main/Peripheral
N/A
|
Temperature - Operating (Min)
-40 ℃
|
Temperature - Operating (Max)
85 ℃
|
Temperature - Storage (Max)
50 ℃
|
Temperature - Storage (Min)
-40 ℃
|
Gate Peak Current (Max)
+20 A
|
|
||
|
Data Sheet
View Data Sheet
|
IGBT Voltage Class
1700 V
|
Interface Type
电气
|
Supported Module(s)
FF600R17ME4
|
IGBT Manufacturer
Infineon
|
Module Housing
EconoDUAL™
|
|
Number of Channels
2
|
|
Isolation Type
基本
|
Gate Turn-on Voltage
+15.0 V
|
Gate Turn-off Voltage
-10.0 V
|
Supply Voltage (Typ)
15 V
|
|
Conformal Coated?
No
|
Connection Type to IGBT
直接
|
Supported Topologies
两电平电压源
|
Protection Features
高级有源钳位, 过压, 短路, 欠压(次级侧)
|
Supported Module Type
IGBT
|
Paralleling Support?
Yes
|
Technology
SCALE-2
|
|
Driving Mode
半桥, 直接独立
|
|
Temperature - Operating (Min)
-40 ℃
|
Temperature - Operating (Max)
85 ℃
|
Temperature - Storage (Max)
85 ℃
|
Temperature - Storage (Min)
-40 ℃
|
|
|
||
|
Data Sheet
View Data Sheet
|
IGBT Voltage Class
1200 V
|
Interface Type
电气
|
Supported Module(s)
FF900R12ME7_B11
|
IGBT Manufacturer
Infineon
|
|
Power - Output/Channel (Max)
1.5 W
|
Number of Channels
2
|
Isolation Technology
电隔离
|
Isolation Type
加强型
|
Gate Turn-on Voltage
+15.0 V
|
Gate Turn-off Voltage
--9.4 V
|
|
Logic Input Voltage
15
|
Conformal Coated?
No
|
Connection Type to IGBT
直接
|
Supported Topologies
两电平电压源, 三电平NP钳位 - 类型1, 三电平NP钳位 - 类型2
|
Protection Features
高级有源钳位, 过压, 短路, 欠压(次级侧), 欠压(初级侧)
|
Supported Module Type
IGBT
|
Paralleling Support?
No
|
Technology
SCALE-2
|
Max Switching Frequency
10.0 kHz
|
Driving Mode
直接独立
|
Main/Peripheral
N/A
|
Temperature - Operating (Min)
-40 ℃
|
Temperature - Operating (Max)
85 ℃
|
Temperature - Storage (Max)
50 ℃
|
Temperature - Storage (Min)
-40 ℃
|
Gate Peak Current (Max)
+20 A
|
|
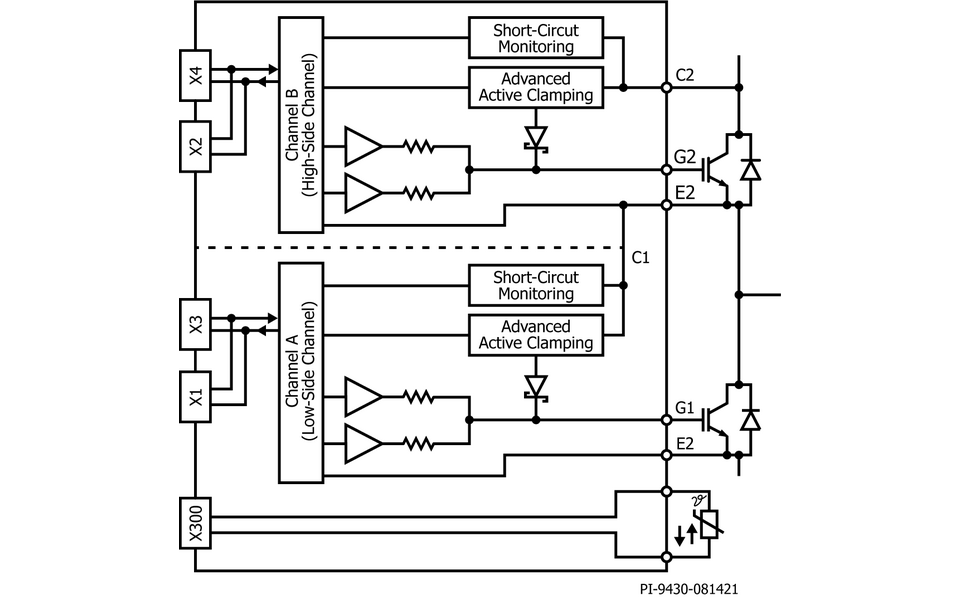
SCALE-iFlex LT双通道即插即用型门极驱动器可将多个并联EconoDUAL™模块的性能提高20%,使用户可以从功率逆变器和变换器堆栈中节省每六个模块中的一个。最多6个EconoDUAL 3或同等的功率模块可以从同一个绝缘主控制(IMC)单元进行并联,其外形比传统产品更加紧凑。模块适配门极驱动器(MAG)的外形尺寸与EconoDUAL模块相匹配,每个EconoDUAL模块具有两个SCALE-2 ASIC(每个通道一个),以优化并联对称性、提高效率并增强保护。
SCALE-iFlex LT专为可再生能源发电和存储领域的多种应用而开发,特别适用于3至5MW范围的海上风力涡轮机。
