Solution Finder Get Tech Support

1SD1548AI

Single-Channel SCALE-1 Driver Core

This product is in End-of-Life status and is no longer available.
Suggested Alternative: 1SC2060P
Applications

Product Details

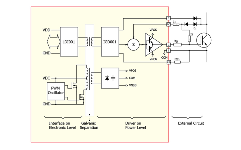
The 1SD1548AI IGBT driver is based on CONCEPT's highly approved SCALE-1 chip set that was developed specifically to enable IGBTs to be reliably-driven and safely operated. The driver features a high gate current of ±48 A and a high power output of 15 W. It has been specially developed for high-frequency applications (e.g. resonant converters) with a high gate power requirement or for high gate-current driving applications (e.g. parallel connection of high-power IGBT modules).

The driver features electrical isolation between the control electronics and the power section. The gate voltage is ±15 V.

The driver is equipped with a programmable Vce-monitoring function for protection against short circuit and overcurrent.

The integrated, electrically-insulated DC/DC converter supplies a drive power of 15 W.



Highest Reliability

SCALE-1 drivers have been established as an industrial standard since 1999, and the 1SD1548AI has been proven in numerous industrial and traction applications.

Key Features

Suitable for IGBTs up to 1700V

Interface with 5V...15V logic level

Schmitt-trigger inputs

Short-circuit and overcurrent protection

Supply undervoltage lockout

Isolated DC/DC converter

Signal transformer isolation

Isolated status feedback

Reliable, long service life