InnoSwitch3-CP
Off-Line CV/CC QR Flyback Switcher IC with Integrated Primary-Side Switch, Synchronous Rectification, FluxLink Feedback and Constant Power Profile
Off-Line CV/CC QR Flyback Switcher IC with Integrated Primary-Side Switch, Synchronous Rectification, FluxLink Feedback and Constant Power Profile
|
Product
|
Product
|
Data Sheet
|
Output Power (Max) - Enclosed, 230V
|
Output Power (Max) - Open Frame, 230V
|
PowiGaN?
|
Breakdown Voltage
|
Cable Drop Compensation
|
Output Power (Max) - Enclosed, Univ
|
Output Power (Max) - Open Frame, Univ
|
Auto-Restart Threshold
|
Over-Temperature Response
|
Output Profile
|
Auto-Restart & Overvoltage Response
|
Secondary Response
|
Control Scheme
|
Voltage - Output (Min)
|
Product Type
|
Voltage - Input (Max)
|
Voltage - Input (Min)
|
Temperature - Operating (Max)
|
Temperature - Operating (Min)
|
Protection Features
|
Internal Switch
|
IC Package
|
Voltage - Output (Max)
|
Switching Frequency (max)
|
Switching Frequency (min)
|
Topology
|
MSL Rating
|
|---|---|---|---|---|---|---|---|---|---|---|---|---|---|---|---|---|---|---|---|---|---|---|---|---|---|---|---|---|---|
|
Data Sheet
View Data Sheet
|
Output Power (Max) - Enclosed, 230V
20.0 W
|
Output Power (Max) - Open Frame, 230V
25.0 W
|
|
Breakdown Voltage
650 V
|
Cable Drop Compensation
0 mV
|
Output Power (Max) - Enclosed, Univ
15.0 W
|
Output Power (Max) - Open Frame, Univ
20.0 W
|
Auto-Restart Threshold
3.45 V
|
Over-Temperature Response
Hysteretic
|
Output Profile
CV/CC
|
Auto-Restart & Overvoltage Response
Auto-restart
|
Secondary Response
Auto-restart
|
Control Scheme
Fluxlink
|
Voltage - Output (Min)
5 V
|
Product Type
IC
|
Voltage - Input (Max)
265 V
|
Voltage - Input (Min)
85 V
|
Temperature - Operating (Max)
150 °C
|
Temperature - Operating (Min)
-40 °C
|
Protection Features
Input Overvoltage, Input Undervoltage, Open SR FET Detection, Output Overload, Output Overvoltage, Output Short Circuit, Overtemperature
|
Internal Switch
Yes
|
IC Package
InSOP-24D
|
Voltage - Output (Max)
24 V
|
Switching Frequency (max)
95 kHz
|
Switching Frequency (min)
25 kHz
|
Topology
Flyback
|
MSL Rating
3
|
||
|
Data Sheet
View Data Sheet
|
Output Power (Max) - Enclosed, 230V
20.0 W
|
Output Power (Max) - Open Frame, 230V
25.0 W
|
|
Breakdown Voltage
650 V
|
Cable Drop Compensation
300 mV
|
Output Power (Max) - Enclosed, Univ
15.0 W
|
Output Power (Max) - Open Frame, Univ
20.0 W
|
Auto-Restart Threshold
3.45 V
|
Over-Temperature Response
Hysteretic
|
Output Profile
CV/CC
|
Auto-Restart & Overvoltage Response
Auto-restart
|
Secondary Response
Auto-restart
|
Control Scheme
Fluxlink
|
Voltage - Output (Min)
5 V
|
Product Type
IC
|
Voltage - Input (Max)
265 V
|
Voltage - Input (Min)
85 V
|
Temperature - Operating (Max)
150 °C
|
Temperature - Operating (Min)
-40 °C
|
Protection Features
Input Overvoltage, Input Undervoltage, Open SR FET Detection, Output Overload, Output Overvoltage, Output Short Circuit, Overtemperature
|
Internal Switch
Yes
|
IC Package
InSOP-24D
|
Voltage - Output (Max)
24 V
|
Switching Frequency (max)
95 kHz
|
Switching Frequency (min)
25 kHz
|
Topology
Flyback
|
MSL Rating
3
|
||
|
Data Sheet
View Data Sheet
|
Output Power (Max) - Enclosed, 230V
25.0 W
|
Output Power (Max) - Open Frame, 230V
30.0 W
|
|
Breakdown Voltage
650 V
|
Cable Drop Compensation
0 mV
|
Output Power (Max) - Enclosed, Univ
22.0 W
|
Output Power (Max) - Open Frame, Univ
25.0 W
|
Auto-Restart Threshold
3.45 V
|
Over-Temperature Response
Hysteretic
|
Output Profile
CV/CC
|
Auto-Restart & Overvoltage Response
Auto-restart
|
Secondary Response
Auto-restart
|
Control Scheme
Fluxlink
|
Voltage - Output (Min)
5 V
|
Product Type
IC
|
Voltage - Input (Max)
265 V
|
Voltage - Input (Min)
85 V
|
Temperature - Operating (Max)
150 °C
|
Temperature - Operating (Min)
-40 °C
|
Protection Features
Input Overvoltage, Input Undervoltage, Open SR FET Detection, Output Overload, Output Overvoltage, Output Short Circuit, Overtemperature
|
Internal Switch
Yes
|
IC Package
InSOP-24D
|
Voltage - Output (Max)
24 V
|
Switching Frequency (max)
95 kHz
|
Switching Frequency (min)
25 kHz
|
Topology
Flyback
|
MSL Rating
3
|
||
|
Data Sheet
View Data Sheet
|
Output Power (Max) - Enclosed, 230V
25.0 W
|
Output Power (Max) - Open Frame, 230V
30.0 W
|
|
Breakdown Voltage
650 V
|
Cable Drop Compensation
300 mV
|
Output Power (Max) - Enclosed, Univ
22.0 W
|
Output Power (Max) - Open Frame, Univ
25.0 W
|
Auto-Restart Threshold
3.45 V
|
Over-Temperature Response
Hysteretic
|
Output Profile
CV/CC
|
Auto-Restart & Overvoltage Response
Auto-restart
|
Secondary Response
Auto-restart
|
Control Scheme
Fluxlink
|
Voltage - Output (Min)
5 V
|
Product Type
IC
|
Voltage - Input (Max)
265 V
|
Voltage - Input (Min)
85 V
|
Temperature - Operating (Max)
150 °C
|
Temperature - Operating (Min)
-40 °C
|
Protection Features
Input Overvoltage, Input Undervoltage, Open SR FET Detection, Output Overload, Output Overvoltage, Output Short Circuit, Overtemperature
|
Internal Switch
Yes
|
IC Package
InSOP-24D
|
Voltage - Output (Max)
24 V
|
Switching Frequency (max)
95 kHz
|
Switching Frequency (min)
25 kHz
|
Topology
Flyback
|
MSL Rating
3
|
||
|
Data Sheet
View Data Sheet
|
Output Power (Max) - Enclosed, 230V
25.0 W
|
Output Power (Max) - Open Frame, 230V
30.0 W
|
|
Breakdown Voltage
650 V
|
Cable Drop Compensation
0 mV
|
Output Power (Max) - Enclosed, Univ
22.0 W
|
Output Power (Max) - Open Frame, Univ
25.0 W
|
Auto-Restart Threshold
55%
|
Over-Temperature Response
Auto-restart
|
Output Profile
CP
|
Auto-Restart & Overvoltage Response
Auto-restart
|
Secondary Response
Auto-restart
|
Control Scheme
Fluxlink
|
Voltage - Output (Min)
5 V
|
Product Type
IC
|
Voltage - Input (Max)
265 V
|
Voltage - Input (Min)
85 V
|
Temperature - Operating (Max)
150 °C
|
Temperature - Operating (Min)
-40 °C
|
Protection Features
Input Overvoltage, Input Undervoltage, Open SR FET Detection, Output Overload, Output Overvoltage, Output Short Circuit, Overtemperature
|
Internal Switch
Yes
|
IC Package
InSOP-24D
|
Voltage - Output (Max)
24 V
|
Switching Frequency (max)
95 kHz
|
Switching Frequency (min)
25 kHz
|
Topology
Flyback
|
MSL Rating
3
|
||
|
Data Sheet
View Data Sheet
|
Output Power (Max) - Enclosed, 230V
35.0 W
|
Output Power (Max) - Open Frame, 230V
40.0 W
|
|
Breakdown Voltage
650 V
|
Cable Drop Compensation
0 mV
|
Output Power (Max) - Enclosed, Univ
27.0 W
|
Output Power (Max) - Open Frame, Univ
36.0 W
|
Auto-Restart Threshold
3.45 V
|
Over-Temperature Response
Hysteretic
|
Output Profile
CV/CC
|
Auto-Restart & Overvoltage Response
Auto-restart
|
Secondary Response
Auto-restart
|
Control Scheme
Fluxlink
|
Voltage - Output (Min)
5 V
|
Product Type
IC
|
Voltage - Input (Max)
265 V
|
Voltage - Input (Min)
85 V
|
Temperature - Operating (Max)
150 °C
|
Temperature - Operating (Min)
-40 °C
|
Protection Features
Input Overvoltage, Input Undervoltage, Open SR FET Detection, Output Overload, Output Overvoltage, Output Short Circuit, Overtemperature
|
Internal Switch
Yes
|
IC Package
InSOP-24D
|
Voltage - Output (Max)
24 V
|
Switching Frequency (max)
95 kHz
|
Switching Frequency (min)
25 kHz
|
Topology
Flyback
|
MSL Rating
3
|
||
|
Data Sheet
View Data Sheet
|
Output Power (Max) - Enclosed, 230V
35.0 W
|
Output Power (Max) - Open Frame, 230V
40.0 W
|
|
Breakdown Voltage
650 V
|
Cable Drop Compensation
300 mV
|
Output Power (Max) - Enclosed, Univ
27.0 W
|
Output Power (Max) - Open Frame, Univ
36.0 W
|
Auto-Restart Threshold
3.45 V
|
Over-Temperature Response
Hysteretic
|
Output Profile
CP
|
Auto-Restart & Overvoltage Response
Auto-restart
|
Secondary Response
Auto-restart
|
Control Scheme
Fluxlink
|
Voltage - Output (Min)
5 V
|
Product Type
IC
|
Voltage - Input (Max)
265 V
|
Voltage - Input (Min)
85 V
|
Temperature - Operating (Max)
150 °C
|
Temperature - Operating (Min)
-40 °C
|
Protection Features
Input Overvoltage, Input Undervoltage, Open SR FET Detection, Output Overload, Output Overvoltage, Output Short Circuit, Overtemperature
|
Internal Switch
Yes
|
IC Package
InSOP-24D
|
Voltage - Output (Max)
24 V
|
Switching Frequency (max)
95 kHz
|
Switching Frequency (min)
25 kHz
|
Topology
Flyback
|
MSL Rating
3
|
||
|
Data Sheet
View Data Sheet
|
Output Power (Max) - Enclosed, 230V
35.0 W
|
Output Power (Max) - Open Frame, 230V
40.0 W
|
|
Breakdown Voltage
650 V
|
Cable Drop Compensation
0 mV
|
Output Power (Max) - Enclosed, Univ
27.0 W
|
Output Power (Max) - Open Frame, Univ
36.0 W
|
Auto-Restart Threshold
63%
|
Over-Temperature Response
Latch Off
|
Output Profile
CC
|
Auto-Restart & Overvoltage Response
Latch Off
|
Secondary Response
Latch Off
|
Control Scheme
Fluxlink
|
Voltage - Output (Min)
5 V
|
Product Type
IC
|
Voltage - Input (Max)
265 V
|
Voltage - Input (Min)
85 V
|
Temperature - Operating (Max)
150 °C
|
Temperature - Operating (Min)
-40 °C
|
Protection Features
Input Overvoltage, Input Undervoltage, Open SR FET Detection, Output Overload, Output Overvoltage, Output Short Circuit, Overtemperature
|
Internal Switch
Yes
|
IC Package
InSOP-24D
|
Voltage - Output (Max)
24 V
|
Switching Frequency (max)
95 kHz
|
Switching Frequency (min)
25 kHz
|
Topology
Flyback
|
MSL Rating
3
|
||
|
Data Sheet
View Data Sheet
|
Output Power (Max) - Enclosed, 230V
35.0 W
|
Output Power (Max) - Open Frame, 230V
40.0 W
|
|
Breakdown Voltage
650 V
|
Cable Drop Compensation
0 mV
|
Output Power (Max) - Enclosed, Univ
27.0 W
|
Output Power (Max) - Open Frame, Univ
36.0 W
|
Auto-Restart Threshold
55%
|
Over-Temperature Response
Auto-restart
|
Output Profile
CP
|
Auto-Restart & Overvoltage Response
Auto-restart
|
Secondary Response
Auto-restart
|
Control Scheme
Fluxlink
|
Voltage - Output (Min)
5 V
|
Product Type
IC
|
Voltage - Input (Max)
265 V
|
Voltage - Input (Min)
85 V
|
Temperature - Operating (Max)
150 °C
|
Temperature - Operating (Min)
-40 °C
|
Protection Features
Input Overvoltage, Input Undervoltage, Open SR FET Detection, Output Overload, Output Overvoltage, Output Short Circuit, Overtemperature
|
Internal Switch
Yes
|
IC Package
InSOP-24D
|
Voltage - Output (Max)
24 V
|
Switching Frequency (max)
95 kHz
|
Switching Frequency (min)
25 kHz
|
Topology
Flyback
|
MSL Rating
3
|
||
|
Data Sheet
View Data Sheet
|
Output Power (Max) - Enclosed, 230V
45.0 W
|
Output Power (Max) - Open Frame, 230V
50.0 W
|
|
Breakdown Voltage
650 V
|
Cable Drop Compensation
0 mV
|
Output Power (Max) - Enclosed, Univ
40.0 W
|
Output Power (Max) - Open Frame, Univ
45.0 W
|
Auto-Restart Threshold
3.45 V
|
Over-Temperature Response
Hysteretic
|
Output Profile
CP
|
Auto-Restart & Overvoltage Response
Auto-restart
|
Secondary Response
Auto-restart
|
Control Scheme
Fluxlink
|
Voltage - Output (Min)
5 V
|
Product Type
IC
|
Voltage - Input (Max)
265 V
|
Voltage - Input (Min)
85 V
|
Temperature - Operating (Max)
150 °C
|
Temperature - Operating (Min)
-40 °C
|
Protection Features
Input Overvoltage, Input Undervoltage, Open SR FET Detection, Output Overload, Output Overvoltage, Output Short Circuit, Overtemperature
|
Internal Switch
Yes
|
IC Package
InSOP-24D
|
Voltage - Output (Max)
24 V
|
Switching Frequency (max)
95 kHz
|
Switching Frequency (min)
25 kHz
|
Topology
Flyback
|
MSL Rating
3
|
||
|
Data Sheet
View Data Sheet
|
Output Power (Max) - Enclosed, 230V
55.0 W
|
Output Power (Max) - Open Frame, 230V
65.0 W
|
|
Breakdown Voltage
650 V
|
Cable Drop Compensation
300 mV
|
Output Power (Max) - Enclosed, Univ
50.0 W
|
Output Power (Max) - Open Frame, Univ
55.0 W
|
Auto-Restart Threshold
3.45 V
|
Over-Temperature Response
Hysteretic
|
Output Profile
CV/CC
|
Auto-Restart & Overvoltage Response
Auto-restart
|
Secondary Response
Auto-restart
|
Control Scheme
Fluxlink
|
Voltage - Output (Min)
5 V
|
Product Type
IC
|
Voltage - Input (Max)
265 V
|
Voltage - Input (Min)
85 V
|
Temperature - Operating (Max)
150 °C
|
Temperature - Operating (Min)
-40 °C
|
Protection Features
Input Overvoltage, Input Undervoltage, Open SR FET Detection, Output Overload, Output Overvoltage, Output Short Circuit, Overtemperature
|
Internal Switch
Yes
|
IC Package
InSOP-24D
|
Voltage - Output (Max)
24 V
|
Switching Frequency (max)
95 kHz
|
Switching Frequency (min)
25 kHz
|
Topology
Flyback
|
MSL Rating
3
|
||
|
Data Sheet
View Data Sheet
|
Output Power (Max) - Enclosed, 230V
55.0 W
|
Output Power (Max) - Open Frame, 230V
65.0 W
|
|
Breakdown Voltage
650 V
|
Cable Drop Compensation
0 mV
|
Output Power (Max) - Enclosed, Univ
50.0 W
|
Output Power (Max) - Open Frame, Univ
55.0 W
|
Auto-Restart Threshold
3.45 V
|
Over-Temperature Response
Latch Off
|
Output Profile
CP
|
Auto-Restart & Overvoltage Response
Latch Off
|
Secondary Response
Latch Off
|
Control Scheme
Fluxlink
|
Voltage - Output (Min)
5 V
|
Product Type
IC
|
Voltage - Input (Max)
265 V
|
Voltage - Input (Min)
85 V
|
Temperature - Operating (Max)
150 °C
|
Temperature - Operating (Min)
-40 °C
|
Protection Features
Input Overvoltage, Input Undervoltage, Open SR FET Detection, Output Overload, Output Overvoltage, Output Short Circuit, Overtemperature
|
Internal Switch
Yes
|
IC Package
InSOP-24D
|
Voltage - Output (Max)
24 V
|
Switching Frequency (max)
95 kHz
|
Switching Frequency (min)
25 kHz
|
Topology
Flyback
|
MSL Rating
3
|
||
|
Data Sheet
View Data Sheet
|
Output Power (Max) - Enclosed, 230V
55.0 W
|
Output Power (Max) - Open Frame, 230V
65.0 W
|
|
Breakdown Voltage
650 V
|
Cable Drop Compensation
0 mV
|
Output Power (Max) - Enclosed, Univ
50.0 W
|
Output Power (Max) - Open Frame, Univ
55.0 W
|
Auto-Restart Threshold
3.45 V
|
Over-Temperature Response
Latch Off
|
Output Profile
CP
|
Auto-Restart & Overvoltage Response
Auto-restart
|
Secondary Response
Latch Off
|
Control Scheme
Fluxlink
|
Voltage - Output (Min)
5 V
|
Product Type
IC
|
Voltage - Input (Max)
265 V
|
Voltage - Input (Min)
85 V
|
Temperature - Operating (Max)
150 °C
|
Temperature - Operating (Min)
-40 °C
|
Protection Features
Input Overvoltage, Input Undervoltage, Open SR FET Detection, Output Overload, Output Overvoltage, Output Short Circuit, Overtemperature
|
Internal Switch
Yes
|
IC Package
InSOP-24D
|
Voltage - Output (Max)
24 V
|
Switching Frequency (max)
95 kHz
|
Switching Frequency (min)
25 kHz
|
Topology
Flyback
|
MSL Rating
3
|
||
|
Data Sheet
View Data Sheet
|
Output Power (Max) - Enclosed, 230V
55.0 W
|
Output Power (Max) - Open Frame, 230V
65.0 W
|
|
Breakdown Voltage
650 V
|
Cable Drop Compensation
0 mV
|
Output Power (Max) - Enclosed, Univ
50.0 W
|
Output Power (Max) - Open Frame, Univ
55.0 W
|
Auto-Restart Threshold
3.45 V
|
Over-Temperature Response
Latch Off
|
Output Profile
CC
|
Auto-Restart & Overvoltage Response
Auto-restart
|
Secondary Response
Latch Off
|
Control Scheme
Fluxlink
|
Voltage - Output (Min)
5 V
|
Product Type
IC
|
Voltage - Input (Max)
265 V
|
Voltage - Input (Min)
85 V
|
Temperature - Operating (Max)
150 °C
|
Temperature - Operating (Min)
-40 °C
|
Protection Features
Input Overvoltage, Input Undervoltage, Open SR FET Detection, Output Overload, Output Overvoltage, Output Short Circuit, Overtemperature
|
Internal Switch
Yes
|
IC Package
InSOP-24D
|
Voltage - Output (Max)
24 V
|
Switching Frequency (max)
95 kHz
|
Switching Frequency (min)
25 kHz
|
Topology
Flyback
|
MSL Rating
3
|
||
|
Data Sheet
View Data Sheet
|
Output Power (Max) - Enclosed, 230V
55.0 W
|
Output Power (Max) - Open Frame, 230V
65.0 W
|
|
Breakdown Voltage
650 V
|
Cable Drop Compensation
0 mV
|
Output Power (Max) - Enclosed, Univ
50.0 W
|
Output Power (Max) - Open Frame, Univ
55.0 W
|
Auto-Restart Threshold
55%
|
Over-Temperature Response
Auto-restart
|
Output Profile
CP
|
Auto-Restart & Overvoltage Response
Auto-restart
|
Secondary Response
Auto-restart
|
Control Scheme
Fluxlink
|
Voltage - Output (Min)
5 V
|
Product Type
IC
|
Voltage - Input (Max)
265 V
|
Voltage - Input (Min)
85 V
|
Temperature - Operating (Max)
150 °C
|
Temperature - Operating (Min)
-40 °C
|
Protection Features
Input Overvoltage, Input Undervoltage, Open SR FET Detection, Output Overload, Output Overvoltage, Output Short Circuit, Overtemperature
|
Internal Switch
Yes
|
IC Package
InSOP-24D
|
Voltage - Output (Max)
24 V
|
Switching Frequency (max)
95 kHz
|
Switching Frequency (min)
25 kHz
|
Topology
Flyback
|
MSL Rating
3
|
||
|
Data Sheet
View Data Sheet
|
Output Power (Max) - Enclosed, 230V
55.0 W
|
Output Power (Max) - Open Frame, 230V
65.0 W
|
|
Breakdown Voltage
650 V
|
Cable Drop Compensation
0 mV
|
Output Power (Max) - Enclosed, Univ
50.0 W
|
Output Power (Max) - Open Frame, Univ
55.0 W
|
Auto-Restart Threshold
55%
|
Over-Temperature Response
Auto-restart
|
Output Profile
CC
|
Auto-Restart & Overvoltage Response
Auto-restart
|
Secondary Response
Latch Off
|
Control Scheme
Fluxlink
|
Voltage - Output (Min)
5 V
|
Product Type
IC
|
Voltage - Input (Max)
265 V
|
Voltage - Input (Min)
85 V
|
Temperature - Operating (Max)
150 °C
|
Temperature - Operating (Min)
-40 °C
|
Protection Features
Input Overvoltage, Input Undervoltage, Open SR FET Detection, Output Overload, Output Overvoltage, Output Short Circuit, Overtemperature
|
Internal Switch
Yes
|
IC Package
InSOP-24D
|
Voltage - Output (Max)
24 V
|
Switching Frequency (max)
95 kHz
|
Switching Frequency (min)
25 kHz
|
Topology
Flyback
|
MSL Rating
3
|
||
|
Data Sheet
View Data Sheet
|
Output Power (Max) - Enclosed, 230V
90.0 W
|
Output Power (Max) - Open Frame, 230V
100.0 W
|
PowiGaN?
Yes
|
Breakdown Voltage
750 V
|
Cable Drop Compensation
0 mV
|
Output Power (Max) - Enclosed, Univ
75.0 W
|
Output Power (Max) - Open Frame, Univ
85.0 W
|
Auto-Restart Threshold
63%
|
Over-Temperature Response
Auto-restart
|
Output Profile
CC
|
Auto-Restart & Overvoltage Response
Auto-restart
|
Secondary Response
Auto-restart
|
Control Scheme
Fluxlink
|
Voltage - Output (Min)
5 V
|
Product Type
IC
|
Voltage - Input (Max)
265 V
|
Voltage - Input (Min)
85 V
|
Temperature - Operating (Max)
150 °C
|
Temperature - Operating (Min)
-40 °C
|
Protection Features
Input Overvoltage, Input Undervoltage, Open SR FET Detection, Output Overload, Output Overvoltage, Output Short Circuit, Overtemperature
|
Internal Switch
Yes
|
IC Package
InSOP-24D
|
Voltage - Output (Max)
24 V
|
Switching Frequency (max)
95 kHz
|
Switching Frequency (min)
25 kHz
|
Topology
Flyback
|
MSL Rating
3
|
||
|
Data Sheet
View Data Sheet
|
Output Power (Max) - Enclosed, 230V
90.0 W
|
Output Power (Max) - Open Frame, 230V
100.0 W
|
PowiGaN?
Yes
|
Breakdown Voltage
750 V
|
Cable Drop Compensation
0 mV
|
Output Power (Max) - Enclosed, Univ
75.0 W
|
Output Power (Max) - Open Frame, Univ
85.0 W
|
Auto-Restart Threshold
3.45 V
|
Over-Temperature Response
Latch Off
|
Output Profile
CC
|
Auto-Restart & Overvoltage Response
Auto-restart
|
Secondary Response
Latch Off
|
Control Scheme
Fluxlink
|
Voltage - Output (Min)
5 V
|
Product Type
IC
|
Voltage - Input (Max)
265 V
|
Voltage - Input (Min)
85 V
|
Temperature - Operating (Max)
150 °C
|
Temperature - Operating (Min)
-40 °C
|
Protection Features
Input Overvoltage, Input Undervoltage, Open SR FET Detection, Output Overload, Output Overvoltage, Output Short Circuit, Overtemperature
|
Internal Switch
Yes
|
IC Package
InSOP-24D
|
Voltage - Output (Max)
24 V
|
Switching Frequency (max)
95 kHz
|
Switching Frequency (min)
25 kHz
|
Topology
Flyback
|
MSL Rating
3
|
||
|
Data Sheet
View Data Sheet
|
Output Power (Max) - Enclosed, 230V
90.0 W
|
Output Power (Max) - Open Frame, 230V
100.0 W
|
PowiGaN?
Yes
|
Breakdown Voltage
750 V
|
Cable Drop Compensation
0 mV
|
Output Power (Max) - Enclosed, Univ
75.0 W
|
Output Power (Max) - Open Frame, Univ
85.0 W
|
Auto-Restart Threshold
63%
|
Over-Temperature Response
Latch Off
|
Output Profile
CC
|
Auto-Restart & Overvoltage Response
Latch Off
|
Secondary Response
Latch Off
|
Control Scheme
Fluxlink
|
Voltage - Output (Min)
5 V
|
Product Type
IC
|
Voltage - Input (Max)
265 V
|
Voltage - Input (Min)
85 V
|
Temperature - Operating (Max)
150 °C
|
Temperature - Operating (Min)
-40 °C
|
Protection Features
Input Overvoltage, Input Undervoltage, Open SR FET Detection, Output Overload, Output Overvoltage, Output Short Circuit, Overtemperature
|
Internal Switch
Yes
|
IC Package
InSOP-24D
|
Voltage - Output (Max)
24 V
|
Switching Frequency (max)
95 kHz
|
Switching Frequency (min)
25 kHz
|
Topology
Flyback
|
MSL Rating
3
|
||
|
Data Sheet
View Data Sheet
|
Output Power (Max) - Enclosed, 230V
20.0 W
|
Output Power (Max) - Open Frame, 230V
25.0 W
|
|
Breakdown Voltage
725 V
|
Cable Drop Compensation
0 mV
|
Output Power (Max) - Enclosed, Univ
15.0 W
|
Output Power (Max) - Open Frame, Univ
20.0 W
|
Auto-Restart Threshold
3.45 V
|
Over-Temperature Response
Hysteretic
|
Output Profile
CV/CC
|
Auto-Restart & Overvoltage Response
Auto-restart
|
Secondary Response
Auto-restart
|
Control Scheme
Fluxlink
|
Voltage - Output (Min)
5 V
|
Product Type
IC
|
Voltage - Input (Max)
265 V
|
Voltage - Input (Min)
85 V
|
Temperature - Operating (Max)
150 °C
|
Temperature - Operating (Min)
-40 °C
|
Protection Features
Input Overvoltage, Input Undervoltage, Open SR FET Detection, Output Overload, Output Overvoltage, Output Short Circuit, Overtemperature
|
Internal Switch
Yes
|
IC Package
InSOP-24D
|
Voltage - Output (Max)
24 V
|
Switching Frequency (max)
95 kHz
|
Switching Frequency (min)
25 kHz
|
Topology
Flyback
|
MSL Rating
3
|
||
|
Data Sheet
View Data Sheet
|
Output Power (Max) - Enclosed, 230V
20.0 W
|
Output Power (Max) - Open Frame, 230V
25.0 W
|
|
Breakdown Voltage
725 V
|
Cable Drop Compensation
300 mV
|
Output Power (Max) - Enclosed, Univ
15.0 W
|
Output Power (Max) - Open Frame, Univ
20.0 W
|
Auto-Restart Threshold
3.45 V
|
Over-Temperature Response
Hysteretic
|
Output Profile
CV/CC
|
Auto-Restart & Overvoltage Response
Auto-restart
|
Secondary Response
Auto-restart
|
Control Scheme
Fluxlink
|
Voltage - Output (Min)
5 V
|
Product Type
IC
|
Voltage - Input (Max)
265 V
|
Voltage - Input (Min)
85 V
|
Temperature - Operating (Max)
150 °C
|
Temperature - Operating (Min)
-40 °C
|
Protection Features
Input Overvoltage, Input Undervoltage, Open SR FET Detection, Output Overload, Output Overvoltage, Output Short Circuit, Overtemperature
|
Internal Switch
Yes
|
IC Package
InSOP-24D
|
Voltage - Output (Max)
24 V
|
Switching Frequency (max)
95 kHz
|
Switching Frequency (min)
25 kHz
|
Topology
Flyback
|
MSL Rating
3
|
||
|
Data Sheet
View Data Sheet
|
Output Power (Max) - Enclosed, 230V
25.0 W
|
Output Power (Max) - Open Frame, 230V
30.0 W
|
|
Breakdown Voltage
725 V
|
Cable Drop Compensation
0 mV
|
Output Power (Max) - Enclosed, Univ
22.0 W
|
Output Power (Max) - Open Frame, Univ
25.0 W
|
Auto-Restart Threshold
3.45 V
|
Over-Temperature Response
Hysteretic
|
Output Profile
CV/CC
|
Auto-Restart & Overvoltage Response
Auto-restart
|
Secondary Response
Auto-restart
|
Control Scheme
Fluxlink
|
Voltage - Output (Min)
5 V
|
Product Type
IC
|
Voltage - Input (Max)
265 V
|
Voltage - Input (Min)
85 V
|
Temperature - Operating (Max)
150 °C
|
Temperature - Operating (Min)
-40 °C
|
Protection Features
Input Overvoltage, Input Undervoltage, Open SR FET Detection, Output Overload, Output Overvoltage, Output Short Circuit, Overtemperature
|
Internal Switch
Yes
|
IC Package
InSOP-24D
|
Voltage - Output (Max)
24 V
|
Switching Frequency (max)
95 kHz
|
Switching Frequency (min)
25 kHz
|
Topology
Flyback
|
MSL Rating
3
|
||
|
Data Sheet
View Data Sheet
|
Output Power (Max) - Enclosed, 230V
25.0 W
|
Output Power (Max) - Open Frame, 230V
30.0 W
|
|
Breakdown Voltage
725 V
|
Cable Drop Compensation
300 mV
|
Output Power (Max) - Enclosed, Univ
22.0 W
|
Output Power (Max) - Open Frame, Univ
25.0 W
|
Auto-Restart Threshold
3.45 V
|
Over-Temperature Response
Hysteretic
|
Output Profile
CV/CC
|
Auto-Restart & Overvoltage Response
Auto-restart
|
Secondary Response
Auto-restart
|
Control Scheme
Fluxlink
|
Voltage - Output (Min)
5 V
|
Product Type
IC
|
Voltage - Input (Max)
265 V
|
Voltage - Input (Min)
85 V
|
Temperature - Operating (Max)
150 °C
|
Temperature - Operating (Min)
-40 °C
|
Protection Features
Input Overvoltage, Input Undervoltage, Open SR FET Detection, Output Overload, Output Overvoltage, Output Short Circuit, Overtemperature
|
Internal Switch
Yes
|
IC Package
InSOP-24D
|
Voltage - Output (Max)
24 V
|
Switching Frequency (max)
95 kHz
|
Switching Frequency (min)
25 kHz
|
Topology
Flyback
|
MSL Rating
3
|
||
|
Data Sheet
View Data Sheet
|
Output Power (Max) - Enclosed, 230V
35.0 W
|
Output Power (Max) - Open Frame, 230V
40.0 W
|
|
Breakdown Voltage
725 V
|
Cable Drop Compensation
0 mV
|
Output Power (Max) - Enclosed, Univ
27.0 W
|
Output Power (Max) - Open Frame, Univ
36.0 W
|
Auto-Restart Threshold
3.45 V
|
Over-Temperature Response
Hysteretic
|
Output Profile
CV/CC
|
Auto-Restart & Overvoltage Response
Auto-restart
|
Secondary Response
Auto-restart
|
Control Scheme
Fluxlink
|
Voltage - Output (Min)
5 V
|
Product Type
IC
|
Voltage - Input (Max)
265 V
|
Voltage - Input (Min)
85 V
|
Temperature - Operating (Max)
150 °C
|
Temperature - Operating (Min)
-40 °C
|
Protection Features
Input Overvoltage, Input Undervoltage, Open SR FET Detection, Output Overload, Output Overvoltage, Output Short Circuit, Overtemperature
|
Internal Switch
Yes
|
IC Package
InSOP-24D
|
Voltage - Output (Max)
24 V
|
Switching Frequency (max)
95 kHz
|
Switching Frequency (min)
25 kHz
|
Topology
Flyback
|
MSL Rating
3
|
||
|
Data Sheet
View Data Sheet
|
Output Power (Max) - Enclosed, 230V
35.0 W
|
Output Power (Max) - Open Frame, 230V
40.0 W
|
|
Breakdown Voltage
725 V
|
Cable Drop Compensation
300 mV
|
Output Power (Max) - Enclosed, Univ
27.0 W
|
Output Power (Max) - Open Frame, Univ
36.0 W
|
Auto-Restart Threshold
3.45 V
|
Over-Temperature Response
Hysteretic
|
Output Profile
CP
|
Auto-Restart & Overvoltage Response
Auto-restart
|
Secondary Response
Auto-restart
|
Control Scheme
Fluxlink
|
Voltage - Output (Min)
5 V
|
Product Type
IC
|
Voltage - Input (Max)
265 V
|
Voltage - Input (Min)
85 V
|
Temperature - Operating (Max)
150 °C
|
Temperature - Operating (Min)
-40 °C
|
Protection Features
Input Overvoltage, Input Undervoltage, Open SR FET Detection, Output Overload, Output Overvoltage, Output Short Circuit, Overtemperature
|
Internal Switch
Yes
|
IC Package
InSOP-24D
|
Voltage - Output (Max)
24 V
|
Switching Frequency (max)
95 kHz
|
Switching Frequency (min)
25 kHz
|
Topology
Flyback
|
MSL Rating
3
|
||
|
Data Sheet
View Data Sheet
|
Output Power (Max) - Enclosed, 230V
35.0 W
|
Output Power (Max) - Open Frame, 230V
40.0 W
|
|
Breakdown Voltage
725 V
|
Cable Drop Compensation
0 mV
|
Output Power (Max) - Enclosed, Univ
27.0 W
|
Output Power (Max) - Open Frame, Univ
36.0 W
|
Auto-Restart Threshold
63%
|
Over-Temperature Response
Latch Off
|
Output Profile
CC
|
Auto-Restart & Overvoltage Response
Latch Off
|
Secondary Response
Latch Off
|
Control Scheme
Fluxlink
|
Voltage - Output (Min)
5 V
|
Product Type
IC
|
Voltage - Input (Max)
265 V
|
Voltage - Input (Min)
85 V
|
Temperature - Operating (Max)
150 °C
|
Temperature - Operating (Min)
-40 °C
|
Protection Features
Input Overvoltage, Input Undervoltage, Open SR FET Detection, Output Overload, Output Overvoltage, Output Short Circuit, Overtemperature
|
Internal Switch
Yes
|
IC Package
InSOP-24D
|
Voltage - Output (Max)
24 V
|
Switching Frequency (max)
95 kHz
|
Switching Frequency (min)
25 kHz
|
Topology
Flyback
|
MSL Rating
3
|
||
|
Data Sheet
View Data Sheet
|
Output Power (Max) - Enclosed, 230V
40.0 W
|
Output Power (Max) - Open Frame, 230V
45.0 W
|
|
Breakdown Voltage
725 V
|
Cable Drop Compensation
0 mV
|
Output Power (Max) - Enclosed, Univ
36.0 W
|
Output Power (Max) - Open Frame, Univ
40.0 W
|
Auto-Restart Threshold
3.45 V
|
Over-Temperature Response
Hysteretic
|
Output Profile
CP
|
Auto-Restart & Overvoltage Response
Auto-restart
|
Secondary Response
Auto-restart
|
Control Scheme
Fluxlink
|
Voltage - Output (Min)
5 V
|
Product Type
IC
|
Voltage - Input (Max)
265 V
|
Voltage - Input (Min)
85 V
|
Temperature - Operating (Max)
150 °C
|
Temperature - Operating (Min)
-40 °C
|
Protection Features
Input Overvoltage, Input Undervoltage, Open SR FET Detection, Output Overload, Output Overvoltage, Output Short Circuit, Overtemperature
|
Internal Switch
Yes
|
IC Package
InSOP-24D
|
Voltage - Output (Max)
24 V
|
Switching Frequency (max)
95 kHz
|
Switching Frequency (min)
25 kHz
|
Topology
Flyback
|
MSL Rating
3
|
||
|
Data Sheet
View Data Sheet
|
Output Power (Max) - Enclosed, 230V
70.0 W
|
Output Power (Max) - Open Frame, 230V
75.0 W
|
PowiGaN?
Yes
|
Breakdown Voltage
750 V
|
Cable Drop Compensation
0 mV
|
Output Power (Max) - Enclosed, Univ
55.0 W
|
Output Power (Max) - Open Frame, Univ
65.0 W
|
Auto-Restart Threshold
63%
|
Over-Temperature Response
Auto-restart
|
Output Profile
CC
|
Auto-Restart & Overvoltage Response
Auto-restart
|
Secondary Response
Auto-restart
|
Control Scheme
Fluxlink
|
Voltage - Output (Min)
5 V
|
Product Type
IC
|
Voltage - Input (Max)
265 V
|
Voltage - Input (Min)
85 V
|
Temperature - Operating (Max)
150 °C
|
Temperature - Operating (Min)
-40 °C
|
Protection Features
Input Overvoltage, Input Undervoltage, Open SR FET Detection, Output Overload, Output Overvoltage, Output Short Circuit, Overtemperature
|
Internal Switch
Yes
|
IC Package
InSOP-24D
|
Voltage - Output (Max)
24 V
|
Switching Frequency (max)
95 kHz
|
Switching Frequency (min)
25 kHz
|
Topology
Flyback
|
MSL Rating
3
|
||
|
Data Sheet
View Data Sheet
|
Output Power (Max) - Enclosed, 230V
70.0 W
|
Output Power (Max) - Open Frame, 230V
75.0 W
|
PowiGaN?
Yes
|
Breakdown Voltage
750 V
|
Cable Drop Compensation
0 mV
|
Output Power (Max) - Enclosed, Univ
55.0 W
|
Output Power (Max) - Open Frame, Univ
65.0 W
|
Auto-Restart Threshold
3.45 V
|
Over-Temperature Response
Latch Off
|
Output Profile
CC
|
Auto-Restart & Overvoltage Response
Auto-restart
|
Secondary Response
Latch Off
|
Control Scheme
Fluxlink
|
Voltage - Output (Min)
5 V
|
Product Type
IC
|
Voltage - Input (Max)
265 V
|
Voltage - Input (Min)
85 V
|
Temperature - Operating (Max)
150 °C
|
Temperature - Operating (Min)
-40 °C
|
Protection Features
Input Overvoltage, Input Undervoltage, Open SR FET Detection, Output Overload, Output Overvoltage, Output Short Circuit, Overtemperature
|
Internal Switch
Yes
|
IC Package
InSOP-24D
|
Voltage - Output (Max)
24 V
|
Switching Frequency (max)
95 kHz
|
Switching Frequency (min)
25 kHz
|
Topology
Flyback
|
MSL Rating
3
|
||
|
Data Sheet
View Data Sheet
|
Output Power (Max) - Enclosed, 230V
70.0 W
|
Output Power (Max) - Open Frame, 230V
75.0 W
|
PowiGaN?
Yes
|
Breakdown Voltage
750 V
|
Cable Drop Compensation
0 mV
|
Output Power (Max) - Enclosed, Univ
55.0 W
|
Output Power (Max) - Open Frame, Univ
65.0 W
|
Auto-Restart Threshold
63%
|
Over-Temperature Response
Latch Off
|
Output Profile
CC
|
Auto-Restart & Overvoltage Response
Latch Off
|
Secondary Response
Latch Off
|
Control Scheme
Fluxlink
|
Voltage - Output (Min)
5 V
|
Product Type
IC
|
Voltage - Input (Max)
265 V
|
Voltage - Input (Min)
85 V
|
Temperature - Operating (Max)
150 °C
|
Temperature - Operating (Min)
-40 °C
|
Protection Features
Input Overvoltage, Input Undervoltage, Open SR FET Detection, Output Overload, Output Overvoltage, Output Short Circuit, Overtemperature
|
Internal Switch
Yes
|
IC Package
InSOP-24D
|
Voltage - Output (Max)
24 V
|
Switching Frequency (max)
95 kHz
|
Switching Frequency (min)
25 kHz
|
Topology
Flyback
|
MSL Rating
3
|
||
|
Data Sheet
View Data Sheet
|
Output Power (Max) - Enclosed, 230V
80.0 W
|
Output Power (Max) - Open Frame, 230V
85.0 W
|
PowiGaN?
Yes
|
Breakdown Voltage
750 V
|
Cable Drop Compensation
0 mV
|
Output Power (Max) - Enclosed, Univ
65.0 W
|
Output Power (Max) - Open Frame, Univ
75.0 W
|
Auto-Restart Threshold
63%
|
Over-Temperature Response
Auto-restart
|
Output Profile
CC
|
Auto-Restart & Overvoltage Response
Auto-restart
|
Secondary Response
Auto-restart
|
Control Scheme
Fluxlink
|
Voltage - Output (Min)
5 V
|
Product Type
IC
|
Voltage - Input (Max)
265 V
|
Voltage - Input (Min)
85 V
|
Temperature - Operating (Max)
150 °C
|
Temperature - Operating (Min)
-40 °C
|
Protection Features
Input Overvoltage, Input Undervoltage, Open SR FET Detection, Output Overload, Output Overvoltage, Output Short Circuit, Overtemperature
|
Internal Switch
Yes
|
IC Package
InSOP-24D
|
Voltage - Output (Max)
24 V
|
Switching Frequency (max)
95 kHz
|
Switching Frequency (min)
25 kHz
|
Topology
Flyback
|
MSL Rating
3
|
||
|
Data Sheet
View Data Sheet
|
Output Power (Max) - Enclosed, 230V
80.0 W
|
Output Power (Max) - Open Frame, 230V
85.0 W
|
PowiGaN?
Yes
|
Breakdown Voltage
750 V
|
Cable Drop Compensation
0 mV
|
Output Power (Max) - Enclosed, Univ
65.0 W
|
Output Power (Max) - Open Frame, Univ
75.0 W
|
Auto-Restart Threshold
3.45 V
|
Over-Temperature Response
Latch Off
|
Output Profile
CC
|
Auto-Restart & Overvoltage Response
Auto-restart
|
Secondary Response
Latch Off
|
Control Scheme
Fluxlink
|
Voltage - Output (Min)
5 V
|
Product Type
IC
|
Voltage - Input (Max)
265 V
|
Voltage - Input (Min)
85 V
|
Temperature - Operating (Max)
150 °C
|
Temperature - Operating (Min)
-40 °C
|
Protection Features
Input Overvoltage, Input Undervoltage, Open SR FET Detection, Output Overload, Output Overvoltage, Output Short Circuit, Overtemperature
|
Internal Switch
Yes
|
IC Package
InSOP-24D
|
Voltage - Output (Max)
24 V
|
Switching Frequency (max)
95 kHz
|
Switching Frequency (min)
25 kHz
|
Topology
Flyback
|
MSL Rating
3
|
||
|
Data Sheet
View Data Sheet
|
Output Power (Max) - Enclosed, 230V
80.0 W
|
Output Power (Max) - Open Frame, 230V
85.0 W
|
PowiGaN?
Yes
|
Breakdown Voltage
750 V
|
Cable Drop Compensation
0 mV
|
Output Power (Max) - Enclosed, Univ
65.0 W
|
Output Power (Max) - Open Frame, Univ
75.0 W
|
Auto-Restart Threshold
63%
|
Over-Temperature Response
Latch Off
|
Output Profile
CC
|
Auto-Restart & Overvoltage Response
Latch Off
|
Secondary Response
Latch Off
|
Control Scheme
Fluxlink
|
Voltage - Output (Min)
5 V
|
Product Type
IC
|
Voltage - Input (Max)
265 V
|
Voltage - Input (Min)
85 V
|
Temperature - Operating (Max)
150 °C
|
Temperature - Operating (Min)
-40 °C
|
Protection Features
Input Overvoltage, Input Undervoltage, Open SR FET Detection, Output Overload, Output Overvoltage, Output Short Circuit, Overtemperature
|
Internal Switch
Yes
|
IC Package
InSOP-24D
|
Voltage - Output (Max)
24 V
|
Switching Frequency (max)
95 kHz
|
Switching Frequency (min)
25 kHz
|
Topology
Flyback
|
MSL Rating
3
|
||
|
Data Sheet
View Data Sheet
|
Output Power (Max) - Enclosed, 230V
80.0 W
|
Output Power (Max) - Open Frame, 230V
85.0 W
|
PowiGaN?
Yes
|
Breakdown Voltage
750 V
|
Cable Drop Compensation
0 mV
|
Output Power (Max) - Enclosed, Univ
65.0 W
|
Output Power (Max) - Open Frame, Univ
75.0 W
|
Auto-Restart Threshold
3.45 V
|
Over-Temperature Response
Auto-restart
|
Output Profile
CC
|
Auto-Restart & Overvoltage Response
Auto-restart
|
Secondary Response
Latch Off
|
Control Scheme
Fluxlink
|
Voltage - Output (Min)
5 V
|
Product Type
IC
|
Voltage - Input (Max)
265 V
|
Voltage - Input (Min)
85 V
|
Temperature - Operating (Max)
150 °C
|
Temperature - Operating (Min)
-40 °C
|
Protection Features
Input Overvoltage, Input Undervoltage, Open SR FET Detection, Output Overload, Output Overvoltage, Output Short Circuit, Overtemperature
|
Internal Switch
Yes
|
IC Package
InSOP-24D
|
Voltage - Output (Max)
24 V
|
Switching Frequency (max)
95 kHz
|
Switching Frequency (min)
25 kHz
|
Topology
Flyback
|
MSL Rating
3
|
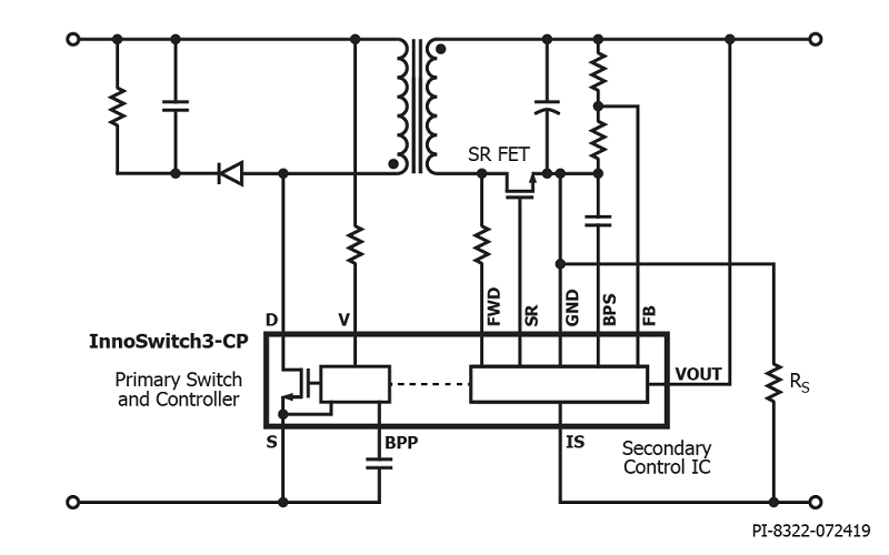
The InnoSwitch3-CP family of ICs dramatically simplifies the design and manufacture of flyback power converters, particularly those requiring high efficiency and/or compact size. The InnoSwitch3-CP family incorporates a high-voltage primary-side switch, primary and secondary controllers, and safety-rated feedback into a single IC. These devices incorporate multiple protection features including line over and under-voltage protection, output over-voltage and over-current limiting, and over-temperature shutdown. Devices are available that support the common combinations of latching and auto-restart behaviors required by applications such as quick charge and USB PD designs. The devices are available with and without cable-drop compensation.
© 2026 Power Integrations. All Rights Reserved
