Solution Finder Get Tech Support

HiperPFS-2

High Power PFC Controller with Integrated High-Voltage MOSFET and Qspeed™ Diode

This product is in End-of-Life status and is no longer available.
Suggested Alternative: HiperPFS-3 HiperPFS-4
Applications

Product Details

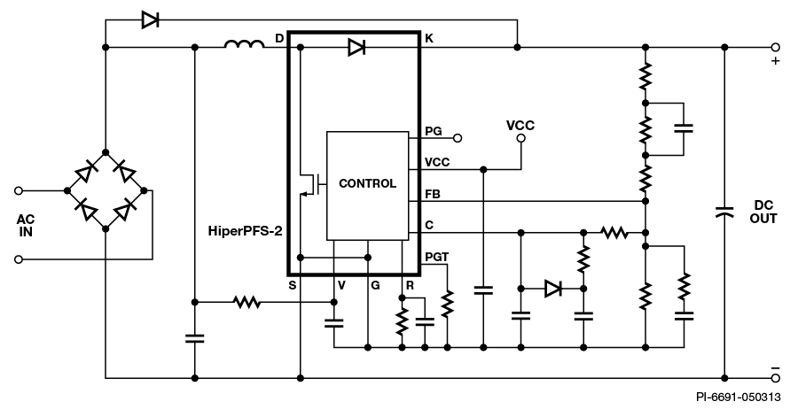
Description

The HiperPFS-2 family features ICs with a high level of integration including a CCM boost PFC controller, gate driver, ultra-low reverse recovery diode and high-voltage power MOSFET in a single, low-profile eSIP™ package. Other features include an integrated non-linear amplifier for enhanced load transient response, a user programmable power good (PG) signal and user selectable power limit functionality. HiperPFS-2 devices also provide cycle-by-cycle current limit for the power MOSFET, power limiting of the output for overload protection, and pin-to-pin short-circuit protection.

HiperPFS-2 devices are suitable for PFC applications from 75 W to 425 W and simplify compliance with new and emerging energy-efficiency standards over a broad market space in applications such as PCs, LCD TVs, notebooks, appliances, pumps, motors, fans, printers, and LED lighting.

Product Highlights

Protected Power Factor Correction Solution

  • Incorporates high-voltage power MOSFET, ultra-low reverse recovery loss Qspeed diode, controller, and gate driver
  • EN61000-3-2 Class D and Class C compliance
  • Accurate built-in brown-in/out, undervoltage (UV), and overvoltage (OV) protection
  • Hysteretic thermal shutdown (OTP)
  • Internal power limiting function for overload protection
  • Cycle-by-cycle power switch current limit
  • Internal non-linear amplifier for enhanced load transient response
  • No external current sense required
  • Minimizes output overshoot and stresses during start-up
  • Improved dynamic response
  • Eliminates up to 40 discrete components for higher reliability and lower cost

Intelligent Solution for High Efficiency and Low EMI

  • Continuous conduction mode PFC uses novel constant volt/ amp-second control engine
  • Frequency sliding technique for light load efficiency improvements
    • >95% efficiency from 10% load to full load at nominal input voltages
  • Variable switching frequency to simplify EMI filter design

Advanced Package for High Power Applications

  • Up to 425 W peak output power capability in a highly compact package
  • Simple adhesive or clip mounting to heat sink
    • No insulation pad required and can be directly connected to heat sink
  • Single package solution for PFC converter reduces assembly costs and layout size

Resources