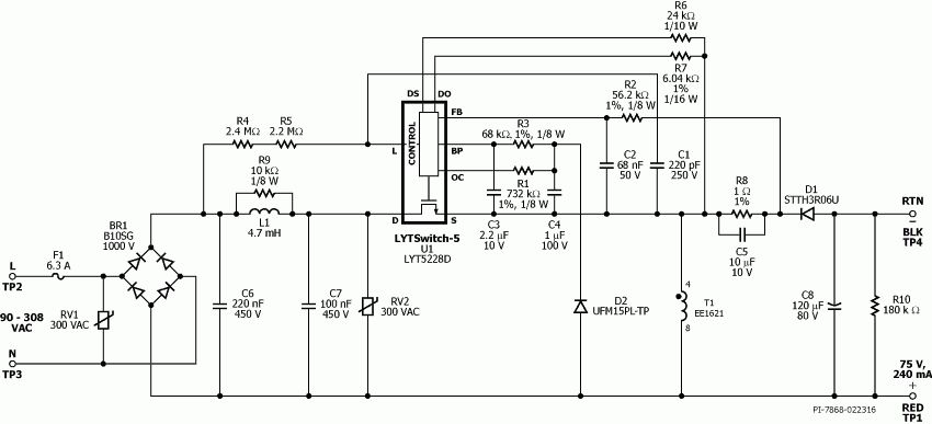
DER-526 - 18 W Non-Dimmable Non-Isolated Buck-Boost LED Driver Using LYTSwitch-5
18 W Non-Dimmable Non-Isolated Buck-Boost LED Driver
Applications
Specifications
Associated Product Numbers
LYT5228D
Design Type
Design Example Reports (DER)
Topology
Buck-Boost
Vout 1
72.00 V
Vin (min)
90
Vin (max)
308
TRIAC dimmable?
No
CV/CC
CC
Efficiency
90.00%
Isolated?
No
Number of outputs
1
Output Power
18.00 W
OVP?
Yes
PFC?
Yes
Associated Parts
LYT5228D
Gerber File
rd526gerber.zip
(155.35 KB)
