 
  
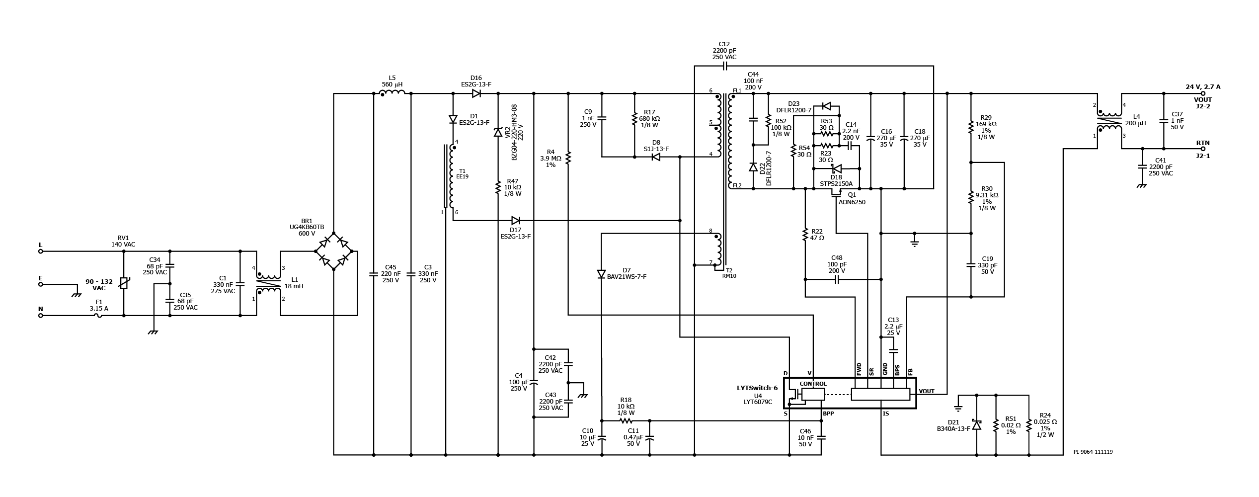
  DER-857 - 65 W High Power Factor, Isolated Flyback with Switched Valley Fill PFC LED Driver using LYTSwitch-6 with PowiGaN Technology
65 W High Power Factor Isolated Flyback with Switched Valley Fill PFC Power Supply using LYTSwitch-6 (LYT6079C) with PowiGaN Technology (90 VAC – 132 VAC Input; 24 V, 2.7 A Output)

 
             
