솔루션 찾기 기술 지원

InnoSwitch-CH

내장 MOSFET, 동기 정류 및 피드백을 갖춘 오프라인 플라이백 CV/CC 스위처 IC

이 제품은 최신 버전을 사용할 수 있습니다.
Suggested Alternative: InnoSwitch3-CE
애플리케이션

제품 상세 정보

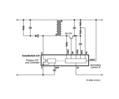
InnoSwitch-CH 제품군은 1차측, 2차측 및 피드백 회로를 하나의 표면 실장형 오프라인 플라이백 스위처 IC에 통합합니다. InnoSwitch-CH IC는 1차측 FET, 1차측 컨트롤러 및 2차측 동기 정류 컨트롤러를 통합합니다. 또한 새로운 IC에는 혁신적인 새로운 기술인 FluxLink가 포함되어 있습니다. 이 기술은 안전하게 절연 배리어를 브릿지하며 옵토커플러를 필요없게 해 줍니다.  2차측 컨트롤러를 통합함으로써 안전하고 정확한 동기 정류 FET 드라이브가 활성화되며, 신속한 과도 응답이 제공되고 행동 규약(CoC) 버전 5 및 DoE 버전 6 규정을 비롯한 모든 전 세계 효율성 표준이 충족됩니다. 

제품의 주요 특징

높은 집적도, 작은 공간

  • 플라이백 컨트롤러, 650V MOSFET,
    2차측 센싱 및 동기 정류를 통합함
  • 통합되어 있는 HIPOT 절연, 피드백 링크
  • 뛰어난 CV/CC 정확도, 트랜스포머 설계 또는 외부 부품에 영향을 받지 않음
  • 순간 과도 응답 ±5% CV
    (0-100-0% 부하 단계 이용)

EcoSmart – 에너지 효율성

  • <10mW 무부하 @ 230VAC, 바이어스 권선에서 추가 가능
  • DOE 6/CoC v5을 포함하는 전 세계의 모든 에너지 효율성 규정을 용이하게 준수
  • 낮은 열 손실

고급 보호 및 안전 기능

  • 1차측 센싱 출력 OVP, 바이어스 권선에서 추가 가능
  • 2차측 센싱 출력 오버슈트 클램프
  • 2차측 센싱 출력 OCP ~ 제로 출력 전압
  • 히스테리시스(Hysteresis) 써멀 셧다운

높은 안전성 및 규정 준수

  • 100% 생산 HIPOT 준수 테스트
    6kV DC/1초
  • 강화 절연
  • 절연 전압 = 3,500VAC UL1577 및 TUV(EN60950, EN62368) 안전 승인 EN61000-4-8(100A/m) 및 EN61000-4-9(1000A/m) 준수

친환경 패키지

  • 할로겐 프리 및 RoHS 인증

애플리케이션

  • 스마트 모바일 디바이스용 충전기와 어댑터
  • LED 조명
  • 고효율, 저전압, 높은 전류 파워 서플라이