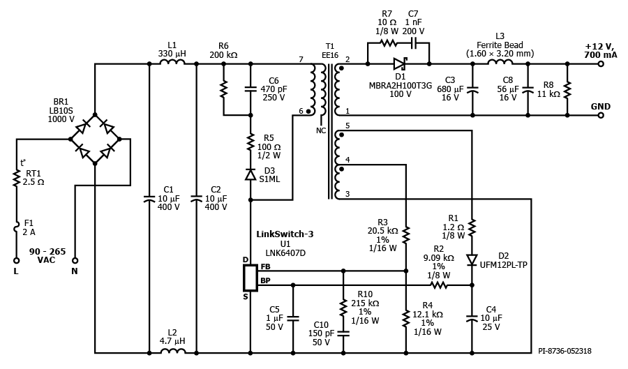
RDK-734 - 8.4 W Wide Input Power Supply Using LinkSwitch-3
8.4 W (12 V, 0.7 A) Output, Wide Input (90 VAC _ 265 VAC) Power Supply Using LinkSwitch-3 (LNK6407D)
アプリケーション
仕様
Associated Product Numbers
LNK6407D
Design Type
Reference Design Reports (RDR)
トポロジー
Flyback
RoHS?
Yes
Vout 1
12.00 V
Vin (min)
90
Vin (max)
265
P (NoLoad)
30.00 mW
CV/CC
CV/CC
Efficiency
80.93%
EU ErP Compliant?
Yes
絶縁型?
Yes
Number of outputs
1
出力
8.40 W
OVP?
No
PFC?
No
Associated Parts
LNK6407D
Gerber File
der-734_gerber.zip
(202.64 KB)
