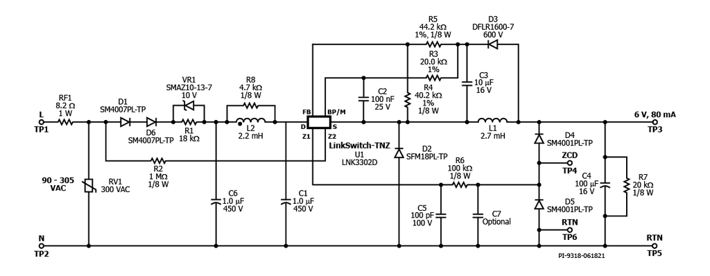
RDK-874 - 0.48 W Non-Isolated Power Supply with Lossless Generation of AC Zero-Crossing Signal using LinkSwitch-TNZ
0.48 W Non-Isolated Power Supply with Lossless Generation of AC Zero-Crossing Signal using LinkSwitch-TNZ
アプリケーション
仕様
Associated Product Numbers
LNK3302D
Design Type
Design Example Reports (DER)
トポロジー
Buck
Vout 1
6.00 V
Vin (min)
90
Vin (max)
305
P (NoLoad)
20.00 mW
Efficiency
60.00%
EU ErP Compliant?
Yes
絶縁型?
No
Number of outputs
1
Associated Parts
LNK3302D
Gerber File
rdr-874_gerber.zip
(207.39 KB)
