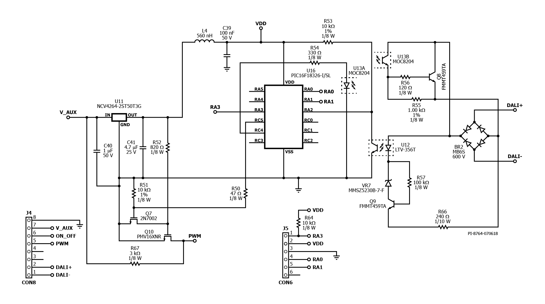
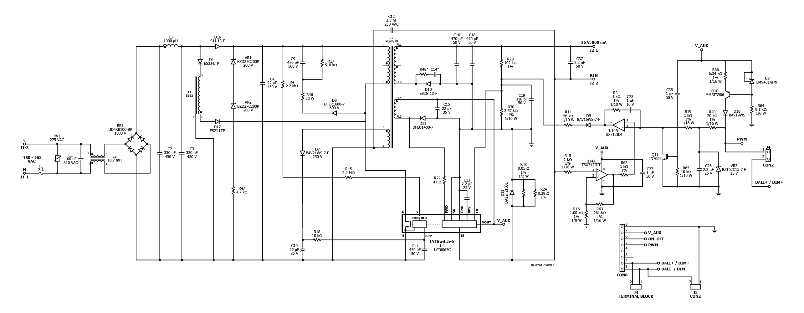
DER-740 - 29 W High Power Factor, Isolated Flyback LED Driver with 3-in-1 and DALI Dimming 29 W High Power Factor, Isolated Flyback LED Driver with 3-in-1 DALI Dimming Using LYTSwitch-6 (LYT6067C) 下載 PDF 檢視 PDF 可訂購RDK Login Required A MyPI account is required to receive email notifications for document updates. Please login or register for an account to continue. Continue × 文件更新請通知我 應用 產品 LYTSwitch-6
產品規格 設計類型 Design Example Reports (DER) 拓撲結構 Flyback RoHS? Yes Vout 1 36.00 V Vin (min) 180 Vin (max) 265 TRIAC dimmable? Yes 恆壓/恆流 CV/CC Efficiency 86.00% EU ErP Compliant? Yes 隔離式? Yes LineComp No Number of outputs 1 輸出功率 29.00 W OVP? Yes PFC? No Associated Parts LYT6067C Gerber File der-740_gerber.zip (510.21 KB)