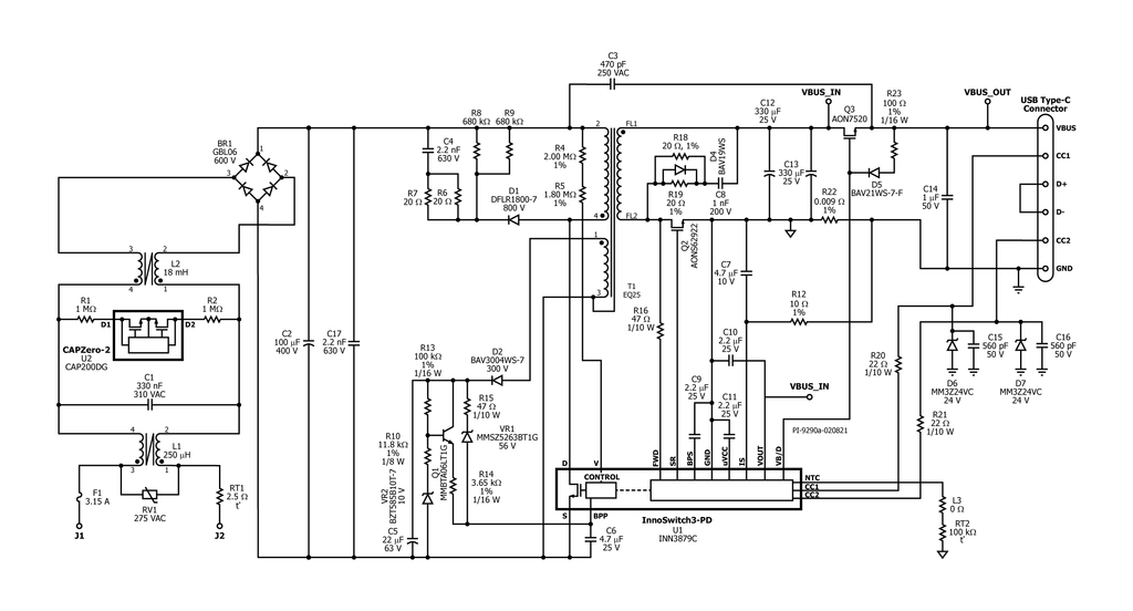
RDK-838 - 60 W USB PD 3.0 Power Supply with 3.3 V – 21 V PPS Output Using InnoSwitch3-PD PowiGaN
RDK-838 - 60 W USB PD 3.0 Power Supply with 3.3 V – 21 V PPS Output Using InnoSwitch3-PD PowiGaN (INN3879C-H801)
애플리케이션
명세서
Associated Product Numbers
INN3879C-H801
Design Type
Reference Design Reports (RDR)
토폴로지
Flyback
RoHS?
Yes
Vout (variable)
3.30 V
Vout (variable)
5.00 V
Vout (variable)
9.00 V
Vout (variable)
15.00 V
Vout (variable)
20.00 V
Vout (variable)
21.00 V
Vin (min)
90
Vin (max)
265
Variable Power Output
예
P (NoLoad)
35.00 mW
CV/CC
CV/CC
Efficiency
92.00%
EU ErP Compliant?
Yes
절연?
Yes
LineComp
Yes
Number of outputs
1
출력 전력
60.00 W
OVP?
Yes
PFC?
No
Associated Parts
INN3879C-H801
Gerber File
RDR-838 Gerber Design Files
(377.58 KB)
