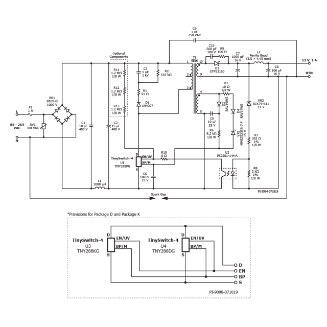
RDR-839 - 12 W Power Supply for Appliances Using TinySwitch-4
12 W Power Supply for Appliances (85 VAC – 265 VAC input; 12 V, 1 A output) using TinySwitch-4 (TNY288PG)
For improved performance in efficiency at full load and light load, consider the new TinySwitch-5 product family.
