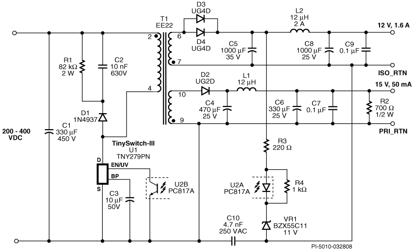
DI-176 - 20 W Air Conditioner Power Supply 下載 PDF 檢視 PDF Login Required A MyPI account is required to receive email notifications for document updates. Please login or register for an account to continue. Continue × 文件更新請通知我 此產品持續銷售中,並已推出新版本。 產品 TinySwitch-III
產品規格 設計類型 Design Ideas (DI) 拓撲結構 Flyback RoHS? Yes Vout 1 12.00 V Vout 2 15.00 V Vin (min) 200 Vin (max) 400 隔離式? Yes Number of outputs 2 輸出功率 20.00 W Associated Parts TNY279PN