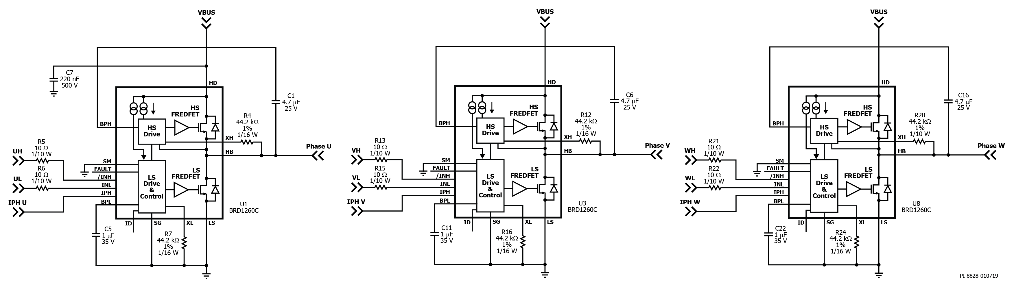
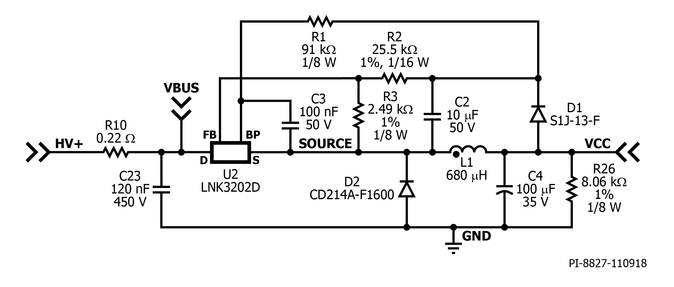
DER-749 - 40 W 3-Phase Inverter Using BridgeSwitch Motor Driver and LinkSwitch-TN2
40 W 3-phase inverter using BridgeSwitch Motor Driver IC (BRD1260C) and LinkSwitch-TN2 (LNK3202D) in sinusoidal control scheme (310 VDC input; 0.2 A motor RMS current; 1500 RPM for 8-pole brushless DC motors)
