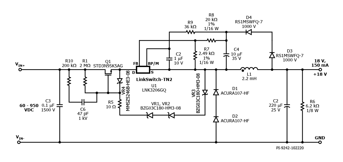
DER-719Q - 2.7 W StackFET Buck Power Supply using Automotive-Qualified LinkSwitch-TN2Q Automotive graded BOM Output: 18.0 V / 150 mA Input: 60 VDC – 950 VDC Withstands 1100 VDC Input 下載 PDF 檢視 PDF Login Required A MyPI account is required to receive email notifications for document updates. Please login or register for an account to continue. Continue × 文件更新請通知我 應用 產品 LinkSwitch-TN2Q
產品規格 設計類型 Design Example Reports (DER) 拓撲結構 Buck Vout 1 18.00 V Vin (min) 60 Vin (max) 940 P (NoLoad) 27.00 mW 恆壓/恆流 CV Efficiency 74.00% 隔離式? No Number of outputs 1 輸出功率 2.70 W Associated Parts LNK3206GQ Gerber File der-719q_gerber.zip (217.1 KB)